北京小客车摇号官方网站查询系统(北京小客车摇号官方网站查询系统入口)

北京小汽车摇号查询系统官方网站

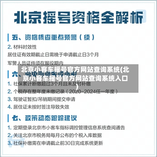
北京小汽车摇号查询系统官方网站为:https://xkczb.jtw.beijing.gov.cn/ 查询方式:摇号结束后,可登录上述网站查询摇号结果。申请流程:提出申请:首先需要提出申请 ,获取申请编码。审核通过:经相关部门审核通过后,申请编码会被确认为有效编码,参加指标配置 。中签通知:若中签 ,会获得配置指标确认通知书。

北京小客车摇号官方网站查询系统(北京小客车摇号官方网站查询系统入口)-第1张图片

北京小汽车摇号查询系统官方网站 北京小客车摇号官方网站入口:https://xkczb.jtw.beijing.gov.cn/ 北京小客车摇号怎么申请 单位或者个人申请指标按照以下程序进行:(一)提出申请,获取申请编码 (二)经审核通过后,确认申请编码为有效编码 ,参加指标配置 (三)中签后获得配置指标确认通知书。

北京小客车摇号官方网站查询系统(北京小客车摇号官方网站查询系统入口)-第2张图片

北京小汽车摇号官方网站查询系统为:[北京市小客车指标调控管理信息系统](https://xkczb.jtw.beijing.gov.cn/) 。该系统是由北京市交通委员会负责开发和维护的官方网站,专门为北京市民提供小汽车摇号申请、查询和管理的服务。

北京小客车摇号官方网站查询系统(北京小客车摇号官方网站查询系统入口)-第3张图片

网站查询:摇号结束后登陆北京市小客车指标调控管理信息系统(https://xkczb.jtw.beijing.gov.cn/)查询摇号结果 电话查询:通过拨打12580查询当期摇号结果 现场查询:携带本人有效身份证件及复印件就近到各区对外办公窗口查询摇号结果。注:审核通过未中签的编码自动参加有效期内的摇号 。

北京小汽车摇号官方网站查询系统。相关的查询方式如下。

官方网站查询:登录北京市小客车指标调控管理信息系统(https://xkczb.jtw.beijing.gov.cn/),输入个人申请编码 、密码及验证码等信息进行查询 。这是最直接且常用的查询方式。电话查询:拨打12580 ,按照语音提示操作,输入相关信息即可查询摇号结果。这种方式适合不便于上网查询的用户 。

北京小客车摇号查询方式

北京小客车摇号查看是否中签可通过以下几种方式实现: 输入编码查询申请人可登录北京市小客车指标调控管理信息系统(官方网站),输入手机号、密码完成登录后 ,进入用户中心的“结果公示”区域 。点击【普通指标中签编码】 ,勾选需查询的期号,输入个人申请编码并点击【查询】按钮,系统将直接显示中签结果。

北京小客车摇号编码查询步骤如下:进入官方网站登录系统:打开“北京市小客车指标调控管理信息系统”官方网站 ,完成【用户登录】操作。选取申请类型入口:登录成功后,在【配置指标】板块中,根据自身情况选取【我的个人申请】或【我的家庭申请】 。

APP查询:可通过“北京通 ”APP点击【小客车摇号】-【摇号结果查询】 ,或通过“北京交通”APP相关功能模块操作查询。微信查询:关注“北京交通订阅号”点击【小客车指标】;或关注“北京本地宝 ”公众号,回复“申请编码+车牌摇号”(如:123456789车牌摇号)查询。

小客车摇号查询官方网站查询

网站查询:摇号结束后登陆北京市小客车指标调控管理信息系统(https://xkczb.jtw.beijing.gov.cn/)查询摇号结果 电话查询:通过拨打12580查询当期摇号结果 现场查询:携带本人有效身份证件及复印件就近到各区对外办公窗口查询摇号结果 。注:审核通过未中签的编码自动参加有效期内的摇号。

北京市小客车指标调控管理信息系统:登录官方网站(https://xkczb.jtw.beijing.gov.cn/),进入用户中心后点击“配置指标”→“我的。家庭申请 ” ,即可查看家庭总积分及计算规则 。个人摇号次数可通过“我的个人申请”或“结果公示”中的编码查询。

北京摇号查询小客车摇号官方网站是:https://xkczb.jtw.beijing.gov.cn/ 这个官方网站是北京市小客车指标调控管理信息系统,专门负责管理和公布小客车指标摇号的相关信息。通过该网站,市民可以查询摇号结果、了解摇号政策以及进行个人指标的申请等操作 。在该官方网站上 ,用户需要首先注册并登录个人账户。

网站查询:摇号结束后登陆北京市小客车指标调控管理信息系统(https://xkczb.jtw.beijing.gov.cn/)查询摇号结果 电话查询:通过拨打12580查询当期摇号结果 现场查询:携带本人有效身份证件及复印件就近到各区对外办公窗口查询摇号结果。

北京小客车摇号申请审核结果查询入口

〖壹〗 、北京小客车摇号申请审核结果查询入口主要有以下两个:北京市小客车指标调控管理信息系统官方网站:申请人可登录该系统官方网站查询审核结果 。北京各区对外办公窗口:申请人也可前往北京各区对外办公窗口,现场查询审核结果 。

〖贰〗、电话查询:拨打12580,按语音提示输入个人信息(如申请编码) ,即可快速获取中签结果 ,操作简便无需网络。手机APP查询:北京通APP:进入“小客车摇号 ”功能,选取“摇号结果查询”,输入手机号和密码登录查询。北京交通APP:下载并注册后 ,在相关功能模块找到“小客车摇号结果查询”入口操作 。

〖叁〗、网站查询:摇号结束后,登录北京市小客车指标调控管理信息系统(https://xkczb.jtw.beijing.gov.cn/ ),进入用户中心 ,在配置指标功能区点击“申请表 ”,即可查询到摇号结果。手机APP查询:登录手机版查询系统“北京汽车指标 ”,按照提示操作查询摇号结果。电话查询:拨打 12580 ,可查询当期摇号结果 。

〖肆〗 、北京小客车摇号结果可以通过以下方式查询:网站查询:登录北京市小客车指标调控管理信息系统网站(https://xkczb.jtw.beijing.gov.cn/)。点击“用户中心”并登录账户。进入“配置指标”功能区,点击“我的指标 ”模块 。

〖伍〗、向工作人员说明情况后进行询问。手机软件查询:登录手机版查询系统“北京汽车指标”进行查询。也可在支付宝操作,进入软件系统界面往下拉 ,选取“城市服务”,再点“小客车摇号 ”,输入手机号和密码查询 ,还能选取“中签指标有效期查询” ,输入指标编码 。百度APP查询:使用百度APP摇号助手入口查询摇号结果。

相关推荐

  • 【上海疫情数据创新高,上海疫情数据创新高峰】

    【上海疫情数据创新高,上海疫情数据创新高峰】

    大A难道真的是奇葩?〖壹〗、不能简单认为大A是“奇葩”或“瘟神”,市场表现受多种复杂因素影响,休市与开市期间外围市场波动、地缘政治事件、宏观经济数据及突发公共卫生事件等均会对其产生作用。具体分析如下:休市与开市期间外围市场波动:文中提到每逢大A休长假,美股和港股必然暴涨,一到大A开市,情况就发生变化。〖贰〗、也许正是因为这些冒险,大雄从一个无助的少年转变成...

  • 【浙江新增本土确诊病例56例,浙江新增63例病例】

    【浙江新增本土确诊病例56例,浙江新增63例病例】

    浙江现在的疫情情况究竟如何?〖壹〗、浙江的疫情情况比较复杂。因为浙江本土的疫情基本上都是德尔塔的确诊病例,德尔塔本身具有非常强的传染性,所以浙江地区需要严格控制新冠疫情。在检测了所有的确诊病例之后,确定病例基本上都是轻症和无症状患者。因为我们检测和治疗新冠肺炎的技术已经非常成熟了,所以这些患者基本上没有生命危险。〖贰〗、截至2021年12月10日15时,浙...

  • 疫情风险等级地区名单(疫情风险一览)

    疫情风险等级地区名单(疫情风险一览)

    全国疫情风险等级名单是?高风险等级地区:以县、市(区)为单位,累计病例超过50例,且14天内有聚集性疫情发生的地区。中风险地区:以县市区为单位,存在以下两种情况之一的地区:14天内有新增确诊病例,且累计确诊病例不超过50例;或累计确诊病例超过50例,但14天内未发生聚集性疫情。低风险地区:需满足两个条件之一:一是区域内无确诊病例;二是连续14天无新增确诊病...

  • 31省份增本土确诊71例内蒙古32例(内蒙新增确诊病例多少)

    31省份增本土确诊71例内蒙古32例(内蒙新增确诊病例多少)

    31省份新增本土确诊多少例月1日0—24时,全国报告新增本土确诊病例53例,均位于内蒙古呼伦贝尔市,无新增死亡病例。具体信息如下:新增确诊病例总体情况全国31个省(自治区、直辖市)和新疆生产建设兵团报告新增确诊病例73例,其中境外输入病例20例,本土病例53例。月8日0—24时,31省区市新增本土确诊43例,分布在河北、黑龙江、四川、辽宁、甘肃、江西、河...

  • 大连新增一本土病例/大连新增一例本土确诊病例行动轨迹

    大连新增一本土病例/大连新增一例本土确诊病例行动轨迹

    一地再增本土确诊!为餐馆厨师,详情公布〖壹〗、月19日0时至24时,辽宁省新增1例本土新冠肺炎确诊病例,为大连市报告的普通型病例,系此前本土无症状感染者的密切接触者,在集中隔离期间排查发现。病例基本情况:患者张某,男,39岁,味味鲜家常菜馆经营者兼厨师,居住于金普新区金润小区B区。在集中隔离期间核酸检测阳性,已转入辽宁省新冠肺炎集中救治大连中心隔离治疗,临...

  • 31省份新增本土确诊2例在内蒙古(新增本土病例9例,均在内蒙古)

    31省份新增本土确诊2例在内蒙古(新增本土病例9例,均在内蒙古)

    31省份新增本土确诊多少例〖壹〗、月1日0—24时,全国报告新增本土确诊病例53例,均位于内蒙古呼伦贝尔市,无新增死亡病例。具体信息如下:新增确诊病例总体情况全国31个省(自治区、直辖市)和新疆生产建设兵团报告新增确诊病例73例,其中境外输入病例20例,本土病例53例。〖贰〗、月8日0—24时,31省区市新增本土确诊43例,分布在河北、黑龙江、四川、辽宁...

  • 南京疫情最新情况最新消息今天/南京疫情最新情况播报

    南京疫情最新情况最新消息今天/南京疫情最新情况播报

    最新全国各城市隔离政策〖壹〗、经福建省口岸入境的人员,实施7天集中隔离医学观察,解除后根据目的地继续实施3天居家健康监测或点对点送上返程交通工具。在福建省外口岸隔离满7天的入闽人员,在入境后10天内返回福州市内的,仍要实施居家健康监测直至满10天。武汉:入境人员采取“7天集中隔离医学观察+3天居家健康监测”,并在指定时间开展核酸检测。〖贰〗、主要入境城市隔...

  • 奔驰适合女性开的车型(奔驰车适合女性开的有哪几款)

    奔驰适合女性开的车型(奔驰车适合女性开的有哪几款)

    适合中年时尚女士开的奔驰车奔驰C级轿跑(50万以上价位)该车型以溜背造型与无框车门设计为核心亮点,兼具时尚外观与实用性。其流线型车身适合约会、出游等场景,同时提供舒适的驾乘体验。对于追求个性与颜值的中年女性用户,C级轿跑是兼顾品味与功能的优选。中年妇女可以选取奔驰A200L或奥迪A6L等车型,这些车型外观高端大气,内饰精致,能够彰显档次。奔驰A200L:外...

  • 【河南省疫情,河南省疫情一线人员晋升职称的优惠政策】

    【河南省疫情,河南省疫情一线人员晋升职称的优惠政策】

    河南新冠一共死多少人〖壹〗、南9800万人,感染90%,大约是8800万,奥密克戎的死亡率是0.1-0.2%,也就是说河南这次死了8-16万人。若以此数据为准进行全国统计,则全国因新冠死亡人口则约为126万人,但即使这个数据也比美国相对死亡少得多。〖贰〗、河南省的新冠病毒感染率达到了80%,其中城市为81%,农村为89%。现阶段流行的毒株主要是奥密克戎B...

    2026/04/25
  • 青岛公布疫情源头(青岛公布疫情源头在哪里)

    青岛公布疫情源头(青岛公布疫情源头在哪里)

    天津涉疫进口冻猪肉:病毒从入境到被检出存活了近20天〖壹〗、天津涉疫进口冻猪肉中病毒在入境到被检出期间存活近20天,主要与新冠病毒在低温冷链环境下的存活特性有关,进口冷链食品的安全性需通过严格防控措施保障。病毒存活时间与低温环境密切相关根据新加坡和爱尔兰研究团队在bioRxiv发表的研究,新冠病毒在4°C及-20°C条件下可存活21天。〖贰〗、进口冷冻食品...

返回顶部