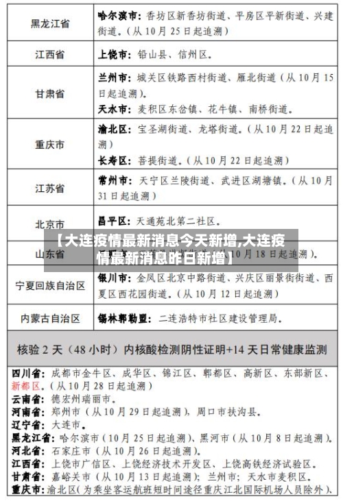
11月16日31省区市新增本土确诊8例(均在大连)
月16日0—24时 ,31省区市新增本土确诊8例,均在大连市,具体情况如下:全国总体疫情概况当日全国31个省(自治区 、直辖市)和新疆生产建设兵团报告新增确诊病例31例 ,其中境外输入病例23例(分布省份:江苏14例,云南4例,北京1例,天津1例 ,上海1例,广东1例,陕西1例) ,本土病例8例(均在辽宁大连市) 。

引言:我国本土确诊病例最近在持续的增加,据国家卫健委通报31省区市新增39例本土病例。确诊八例本土病例均在大连,境外输入形势有多严峻?境外输入的形势有多严峻近来我国的疫情已经得到了稳定的控制 ,但是国外的疫情始终还是很严重。

因为大连这个地方人员比较复杂,并且这个地方曾经的感染人数比较多,紧密接触者也多 ,所以这几天增加的基本上都在大连 。可能是因为大连本身就有疫情发生,所以传染比较严重。因为近来国内本土疫情已经控制得很好,而大连拥有全国最大的海鲜进口港口 ,每天都会有很多进口海产到港,而国外近来疫情都还相对毕竟严重。

月8日0—24时,31省区市新增本土确诊43例,分布在河北、黑龙江、四川 、辽宁、甘肃、江西、河南 、云南8个省份 ,具体如下:河北:共12例,其中辛集市11例,石家庄市1例。黑龙江:共8例 ,其中黑河市7例、哈尔滨市1例 。四川:共7例,均在成都市。辽宁:共5例,均在大连市。
大连市新增3例确诊病例和62例无症状感染者(转载)
〖壹〗、月30日0时至24时 ,大连市新增3例新冠肺炎确诊病例和62例无症状感染者,均已闭环转运至定点医院隔离治疗 。 病例发现途径及活动轨迹如下:病例发现途径 在密切接触者和管控人员例行核酸检测中发现47例。在重点区域和重点人群核酸筛查中发现15例。主动就医发现3例 。
〖贰〗 、通过查询相关资料显示大连最近有疫情,大连金普新区回北镇不可以。8月30日大连新增3例确诊病例和62例无症状感染者 ,大连金普新区是封控区,不能回北镇。所以大连最近有疫情,大连金普新区回北镇不可以 。
〖叁〗、月23日大连市通报的3名确诊病例均为普通型 ,近来病情稳定,已转入定点医院隔离治疗,且发病前14天均未离开大连,无相关接触史。 具体信息如下:病例1基本信息:男 ,58岁,独居,居住地为西岗区工七巷 ,是大连凯洋食品有限公司员工。
〖肆〗、月27日0时至24时,大连市新增2例无症状感染者,均系密切接触者在集中隔离点例行核酸检测中发现 ,已闭环转运至定点医院隔离治疗 。两例患者8月19日 、22日、25日和26日核酸检测均为阴性。主要活动轨迹如下:公交车行程:8月23日 303路,7:00-8:00(亿达世纪城站-珠江路站)。
〖伍〗、同时家庭中成员通过日常接触或环境暴露感染,截至2021年1月2日24时 ,金某确诊病例和无症状感染者累计33例,其中,确诊病例21例 ,无症状感染者12例。金某的相关病情金某 、陈某、卢某、刘某和张某于12月17日 、18日先后到大连医科大学附属第二医院就诊,造成了宁某、王某及陈某的感染 。

【星医百】大连新冠传染延长至东三省,部分医疗机构工作全面叫停_百度...
大连新冠疫情传播链已扩至东北三省及福建,部分医疗机构诊疗服务全面停止,但并未提及“东三省所有医疗机构工作全面叫停 ”。以下是关于大连新冠疫情及医疗机构调整的详细信息:大连新冠疫情传播情况疫情发生地:7月22日以来 ,辽宁省大连市大连湾街道发生聚集性疫情。
新冠病毒确实存在变异,部分变异毒株传播速度可能更快,但近来研发疫苗失败的可能性较小 。新冠病毒变异情况 马来西亚:8月16日 ,马来西亚卫生部总监努尔指出,根据马来西亚医学机构研究,在该国现有新冠肺炎确诊病例中确认了4例D614G变异毒株 ,这一变异毒株传播速度可能比一般毒株快10倍。
传染力增强,但致病力未必更强:L亚型因突变导致传染力提升,但其致病力未明确增强。病毒若致病力过强 ,可能导致宿主快速死亡或被医疗措施控制,反而不利于自身传播 。例如,论文提到 ,L亚型在武汉早期更普遍,但2020年1月初后频率下降,可能与人为干预(如隔离、治疗)施加的选取性压力有关。
大连市新增2例无症状感染者(转载)
月27日0时至24时,大连市新增2例无症状感染者 ,均系密切接触者在集中隔离点例行核酸检测中发现,已闭环转运至定点医院隔离治疗。两例患者8月19日、22日 、25日和26日核酸检测均为阴性 。主要活动轨迹如下:公交车行程:8月23日 303路,7:00-8:00(亿达世纪城站-珠江路站)。4路 ,7:25-8:25(珠江路站-南石道街站)。
大连市发现2例无症状感染者2022年11月20日,大连市发现2例核酸检测结果异常,市疾控中心复核检测结果阳性 ,均已转运至定点医院隔离治疗,经专家诊断为无症状感染者 。病例1,11月18日自驾从山西运城出发 ,途经山西、河北等地,大窑湾高速口在对域外疫情地区来连人员进行“落地即检”时发现。
大连市发现2例无症状感染者均系域外来连人员2022年10月8日,我市发现2例无症状感染者 ,均为域外来连人员,均已转运至定点医院隔离治疗,经专家诊断为无症状感染者。具体信息如下:病例1系我市10月5日发现的新疆来连无症状感染者同车自驾来连人员。
月30日0时至24时,大连市新增3例新冠肺炎确诊病例和62例无症状感染者 ,均已闭环转运至定点医院隔离治疗 。 病例发现途径及活动轨迹如下:病例发现途径 在密切接触者和管控人员例行核酸检测中发现47例。在重点区域和重点人群核酸筛查中发现15例。主动就医发现3例 。
大连几次疫情了
三次。大连,别称滨城、浪漫之都,辽宁省辖地级市 、副省级市、计划单列市、特大城市 ,位于中国东北地区最南端。截止到2022年8月22日大连爆发了三次大规模的本土疫情,2020年7月一次,2020年12月一次 ,2021年11月 。
第九次。大连是一处旅游城市,大连也是北方重要的交通枢纽。2022年8月,大连开始了3年来的第九次疫情 ,是所有城市中疫情最频繁的地方 。大连是全国冷链水产品进口最大口岸之一,人数多 、流动性大,境外疫情以及进口冷链所带来的疫情传播风险和防控压力巨大。
这已经是大连第三次发生与冷链相关的疫情。去年7月 ,大连暴发的疫情,疑似起源于某海鲜公司的加工车间 。去年12月,大连金普新区疫情最初的感染者,均为进口冷链食品搬卸工。作为全国冷链水产品进口最大的口岸 ,全国近70%的进口冷链货物,都是通过大连进入国内。
大连已经有三次是因为冷链而导致输入了疫情,那这一件事情给我的警示就是冷链收入是一个重灾区。那如果发现了这一个地方是重灾区 ,那我们就需要去加强对冷链这边的防控 。要想办法来控制冷链输入疫情这一个问题。如果说世界上的其他国家疫情没有彻底消失的话,那我们中国肯定也是没有办法安宁的。
大连市此次疫情传播链已经明确,初步判定还是因为冷链含有新冠病毒所致 ,这是大连第三次因为冷链发生 疫情,那么如何更好的堵住冷链输入这一漏洞也成为人们关注的话题 。
大连疫情源头/大连疫情起源地
〖壹〗、大连疫情源头存在多种可能情况,综合分析主要与冷链及外籍货轮相关。其一 ,冷链产品进口管控问题引发疫情扩散。根据国家和大连市基因测序结果分析,有疫情传播源来自国外,与之前疫情基因不同源且无关联性 。此次疫情源头是冷链产品的进口管控不好造成进一步扩散 ,包括从业人员未定期做核酸检测、对进口食品未集体消杀等。
〖贰〗 、沈阳、大连、北京顺义三地的新冠疫情源头已初步查明,具体情况如下:北京顺义疫情源头:初步判断与顺义局部聚集性疫情病毒高度同源,为同一传播链可能性较大,与河北省石家庄市 、邢台市聚集性疫情不存在明显关联性。
〖叁〗、大连新冠疫情传播情况疫情发生地:7月22日以来 ,辽宁省大连市大连湾街道发生聚集性疫情 。新增病例:7月23日24时-7月24日15时,辽宁省新增9例确诊病例,均为大连市报告。7月24日15时-7月25日14时 ,大连市无新增确诊病例,新增24例无症状感染者。
〖肆〗、大连8天累计报告215例感染者,此次疫情的源头是什么?在此次大连8天累计报告有215例新冠病毒的感染者并且感染者数量还在持续增长 ,此次疫情的源头是冷链产品的进口没有管控好造成了进一步的疫情扩散,同时也包括了从业人员没有定期做核酸检测,对进口食品没有进行集体消杀所造成的 。









