【浙江宁波新增6例确诊病例,宁波新增病例活动轨迹】

绍兴4例,那几个地方?

新增确诊病例中 ,杭州市6例、宁波市1例 、温州市4例、嘉兴市1例、绍兴市3例 、舟山市1例、金华市1例、台州市2例;新增1例重症病例来自杭州市 。截至1月24日24时,浙江省累计报告新型冠状病毒感染的肺炎确诊病例62例,重症病例7例(累计9例 ,其中2例已转轻症)。

【浙江宁波新增6例确诊病例,宁波新增病例活动轨迹】-第1张图片

022年11月22日绍兴嵊州市报告4例阳性感染者如下:以下内容来源于2022年11月23日绍兴发布账号发现1例阳性感染者通报:2022年11月22日17时01分,接嵊州市人民医院报告,在世界会展中心愿检尽检核酸检测点发现一混管阳性。

近来 ,绍兴越城区 、柯桥区、新昌县、嵊州市 、诸暨市均为低风险地区,但经省市专家判定,自12月9日起 ,将上虞区百官街道星光社区阳光假日小区 、华维公寓划为中风险地区 。

浙江省:56例 ,其中绍兴市48例、宁波市5例、杭州市3例。广东省:6例,均在东莞市。陕西省:4例,均在西安市 。内蒙古自治区:2例 ,均在呼伦贝尔市。安徽省:1例,在宿州市。以上即为31省份新增本土确诊的69例所在的具体省份及地区分布 。

31省份新增本土确诊病例50例,其中浙江45例,为何都集中在浙江?

国内31省份疫情主要发生在浙江 、内蒙古和广东 。在50例新本地病例中,3例在内蒙古 ,2例在广东。浙江45例中,绍兴39例,宁波6例;内蒙古3例 ,均在呼伦贝尔市;广东有2例,均在东莞。浙江新冠状病毒爆发是新冠冕肺炎病毒爆发以来的第二次确诊高峰 。

省份新增50例本土确诊病例,主要分布在浙江省 ,内蒙古自治区,广东和四川。浙江省主要分布在三地,绍兴市 ,杭州市和宁波市。主要涉及家庭和人群聚集场所 。据有关部门介绍 ,此次浙江疫情的主要源头是德尔塔变异毒株,主要通过人传人的方式进行传播,最快传播速度仅有14秒。

月19日0—24时 ,全国31个省(自治区、直辖市)和新疆生产建设兵团报告新增新冠肺炎确诊病例5例,其中境外输入1例,本土4例(均在吉林);新增无症状感染者16例(境外输入1例)。 具体数据及分析如下:新增确诊病例分布 境外输入:1例(内蒙古) ,为世界航班输入病例 。

月7日0—24时,31个省(自治区、直辖市)和新疆生产建设兵团报告新增本土确诊病例324例,新增本土无症状感染者483例 ,无新增死亡病例和疑似病例。

月26日0—24时,31省份新增本土确诊病例80例,新增本土无症状感染者274例 ,分布省市如下:本土确诊病例(80例)上海:45例,含33例由无症状感染者转为确诊病例。北京:22例,含2例由无症状感染者转为确诊病例 。天津:7例 ,含1例由无症状感染者转为确诊病例。吉林:2例。四川:2例 。江苏:1例 。

宁波公布11名感染者轨迹,其中有哪些信息值得关注?

第一例确诊病例在宁波市镇海区发现。通过流量调节追踪源头后 ,它与最近的省外疫情有关。镇海区在封闭控制区 、控制区和预防区进行了第一轮核酸检测,共报告了11例感染病例,包括6例确诊病例和5例无症状感染 。感染的5人曾到五里排村生命阳光灸馆理疗 ,其中3女2男。许多老人在同一个艾灸馆进行理疗。儿童核酸检测结果呈阳性,为妹妹和弟弟 。

月29日至12月3日,每天轨迹相同 ,6:00-6:30五里牌菜场,8:00-9:00生命阳光艾灸馆,14:30-16:00风景九园小区内下棋 ,19:00-19:30风景九园小区内散步。

新安县疾控部门立即开展2例无症状感染者行程轨迹流调,2名无症状感染者初步排查出73名密接、次密接者,同时把正村卫生院、正村社区 、西沟村以及其子女就读学校、幼儿园确定为主要风险点。

密接人员轨迹:公布2名密接人员活动轨迹 ,涉及九里立交桥下、长岗背加油站 、府前菜场、中山街棉布市场、继光街弄堂遂昌酸菜鱼馆 、灵山未来社区售楼部 、万地小二班等地 。

浙江宁波新增55例新冠确诊病例,其中13例来自建筑工地集中居住点,4例在同一建设工地。以下是详细信息:总体疫情概况:继江苏宜兴一工地发现无症状感染者后 ,浙江宁波工地新增13例新冠感染者 ,宁波累计确诊病例达55例。

三名人员都未离开过宁波,也没有去过远处 。其中确诊病例的陈某某是从上海市出差回到家中,上班期间感觉到身体不太舒服 ,然后去医院就诊,检验的核酸检测为阳性。另外两例无症状感染者均无外出史,分别是感染者陈某某的妻子与母亲。可想而知 ,德尔塔病毒的传播性之快 。

相关推荐

  • 天津疫情最新消息封城(天津疫情最新消息风险等级)

    天津疫情最新消息封城(天津疫情最新消息风险等级)

    网传天津人民医院被封了?谣言网传“天津人民医院被封”的消息是谣言。具体说明如下:谣言内容:5月21日,有网络传言称“天津人民医院有阳性确诊病例,近来医院被封了……看来这次离封城不远了”。该消息引发部分网民质疑与担忧,造成了不良影响。核实结果:经相关部门核实,上述信息为谣言,并无事实依据。天津市15家民营医院因涉嫌医保重大违法违规被通报,合计涉及金额5亿元,...

  • 【31省新增11例境外输入病例,31省新增11例境外输入确】

    【31省新增11例境外输入病例,31省新增11例境外输入确】

    成都新增11+6,详细轨迹公布!月31日,成都市新增11例境外输入确诊病例和6例境外输入无症状感染者,详细轨迹信息如下:新增11例境外输入确诊病例病例来源及航班信息:均为中国国籍,赴埃及务工、留学等,乘坐5月29日由埃及开罗起飞的3U8392次航班,于5月30日凌晨抵蓉。该航班共乘坐250人,其中机组人员28人、乘客222人。月6日,成都市新增4例境外输入...

  • 【疫情与青春,关于疫情和我们的青春话题作文】

    【疫情与青春,关于疫情和我们的青春话题作文】

    如何评价「青春才几年,疫情占三年」这句话?从个人情感角度:这句话表达了部分年轻人对青春时光被疫情“偷走”的惋惜。青春是人生中充满活力、探索和梦想的阶段,人们期待在这段时间里尽情享受生活、追求理想、建立人际关系。“青春才几年,疫情占三年”这句话以强烈的对比和情绪化表达,反映了疫情对个人成长与社会生活的深远影响,需从多维度辩证看待其意义与局限性。从情感共鸣与社...

    2026/04/22
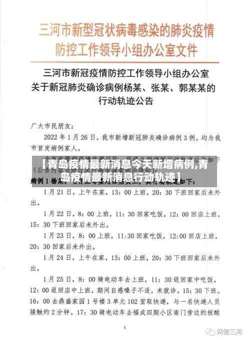
  • 【青岛疫情最新消息今天新增病例,青岛疫情最新消息行动轨迹】

    【青岛疫情最新消息今天新增病例,青岛疫情最新消息行动轨迹】

    最新疫情:青岛未出现新增病例全国疫情概况:10月15日0—24时,全国31个省(自治区、直辖市)和新疆生产建设兵团报告新增确诊病例24例,均为境外输入(分布在上海、内蒙古、天津、江苏、广东、福建、重庆等地),无新增死亡病例,新增疑似病例1例(境外输入,在上海)。当前疫情状态根据最新信息,城阳区未报告本土确诊病例或无症状感染者,整体疫情防控形势稳定,属于低风...

  • 北京已有39个中风险地区/北京已有39个中风险地区图

    北京已有39个中风险地区/北京已有39个中风险地区图

    北京丰台区属于什么风险等级?北京丰台区属于中高风险等级。北京丰台区高风险地区:新村街道、花乡(地区)乡。北京丰台区中风险地区:丰台街道、南苑街道、长辛店街道、卢沟桥街道、大红门街道、右安门街道、马家堡街道、长辛店镇、南苑(地区)乡、卢沟桥(地区)乡、西罗园街道。低风险区:高风险区、中风险区所在县(区、市、旗)的其他区域为低风险区。常态化防控区域。根据相关资...

  • 浙江新增本土确诊54例杭州12例(浙江杭州新增肺炎最新消息)

    浙江新增本土确诊54例杭州12例(浙江杭州新增肺炎最新消息)

    中国哪些地区有疫情广东地区:境外输入与本地传播并存广东是疫情最集中的区域,2025年7月佛山发生境外输入继发聚集性疫情,累计病例2659例。此前,东莞、广州、茂名等地也报告过输入性或本地病例。该地区因世界交流频繁,需持续警惕境外输入风险。陕西省在2009年病例数激增至26例,其中25例集中在汉中市,渭南市也出现了类似的暴发。1狂犬病虽然通常呈散发状态,...

  • 【钦州精装修房几钱一平方,钦州装修多少钱】

    【钦州精装修房几钱一平方,钦州装修多少钱】

    钦州碧桂园十里金滩房价多少钱一平?〖壹〗、碧桂园十里金滩近来房价为:6600元/_。碧桂园十里金滩位于广西·北部湾自贸区旁·茅尾海与北部湾大道交汇处钻石海岸度假村,物业类型是住宅,房屋产权70,装修情况为毛坯,精装修,规划面积128000_,建筑面积43000_。想要了解更多信息,可拨打吉屋售楼询问电话:4006581350转89709,进行预约看房,享受...

  • 【31省份新增7例确诊,31省市新增确诊病例七例】

    【31省份新增7例确诊,31省市新增确诊病例七例】

    31省份新增本土“353+5075”〖壹〗、省份新增本土“353+5075”例中,确诊病例主要涉及上海、北京、河南、广东等12个省份;无症状感染者主要涉及上海、辽宁、江西、吉林等18个省份。国家卫健委:31个省区市新增确诊11例,新增输入病例7例〖壹〗、月13日0—24时,全国新增确诊病例11例,其中境外输入确诊病例7例,本土确诊病例4例(湖北武汉4例)...

  • 黑龙江新增本土确诊病例25例(黑龙江新增5例本土病例轨迹)

    黑龙江新增本土确诊病例25例(黑龙江新增5例本土病例轨迹)

    11月14日31省区市新增本土确诊32例(辽宁新增25例)月14日0—24时,全国31个省(自治区、直辖市)和新疆生产建设兵团报告新增本土确诊病例32例,其中辽宁新增25例(均在大连市),其余病例分布在河南、黑龙江、河北、云南;新增本土无症状感染者2例(均在江西上饶市)。本土确诊病例分布及详情辽宁(25例)全部集中在大连市,其中10例由无症状感染者转为确诊...

  • 北京对进返京政策做出重大调整(北京对进返京政策做出重大调整的通知)

    北京对进返京政策做出重大调整(北京对进返京政策做出重大调整的通知)

    环京通勤人员进京最新政策〖壹〗、环京通勤人员进京政策仍按2021年11月17日起实施的规定执行,未发生调整。具体政策及要求如下:首次返京要求:需持48小时内核酸检测阴性证明,并向检查站工作人员出示环京地区居住证明和在京工作证明。后续进返京要求:首次返京后,每次进返京均需持14日内核酸检测阴性证明,并配合查验居住证明和工作证明。〖贰〗、京津冀通勤人员进京需持...

返回顶部