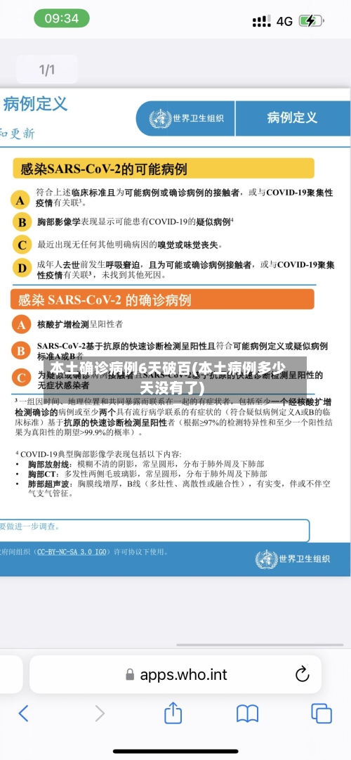
本土确诊病例6天破百(本土病例多少天没有了)

防疫新难题:“单日破百”和“历史无阳 ”

〖壹〗 、防疫新难题“单日破百”和“历史无阳”反映了当前疫情防控中不同规模城市面临的差异化困境 ,其根源在于新毒株特性、人口结构、流动模式及地方财政能力等多重因素交织。

本土确诊病例6天破百(本土病例多少天没有了)-第1张图片

〖贰〗 、“历史无阳 ”成就业新门槛部分企业将“历史无阳”(未感染过新冠)作为招聘硬性条件,形成继性别、学历、年龄后的新型就业歧视 。企业以“防患未然”为由,认为不录用康复者可避免复阳导致停工风险 ,但此举忽视了科学防疫措施的有效性。

本土确诊病例6天破百(本土病例多少天没有了)-第2张图片

〖叁〗 、日本成为新冠BA.5疫情重灾区,主要因BA.5传播力强、医疗系统承压、防疫政策宽松 、自然免疫人群不足等多方面因素共同作用。 以下是具体原因分析:BA.5变种病毒的高传播性:BA.5作为奥密克戎的亚变种,具有更强的传播能力和免疫逃逸能力 ,导致疫情迅速扩散 。

本土确诊病例6天破百(本土病例多少天没有了)-第3张图片

〖肆〗 、防疫政策调整后,员工“阳 ”了自行居家隔离,公司应当按正常工作时间发放工资。具体依据如下:“新十条 ”规定:具备居家隔离条件的无症状感染者和轻型病例一般采取居家隔离 ,也可自愿选取集中隔离收治。居家隔离是隔离的一种形式 ,感染者必须隔离 。

〖伍〗、防疫的成功,确实不能以击穿法治底线为代价,具体分析如下:突破法治的防疫措施引发民怨:个别防疫措施突破了法治和常识底线 ,导致民怨未随数据好转而消停。例如,封门上锁、要求居民交出钥匙 、一人阳性全楼隔离、强制进门消杀等行为,均侵犯了居民的合法权益。

加拿大抗疫进行时(四)2020年4月5日

〖壹〗、020年4月5日加拿大抗疫核心措施与动态加拿大在2020年4月处于新冠肺炎疫情快速扩散阶段 ,政府通过经济援助 、社交管控、物资调配及社区动员等多维度措施应对危机 。

〖贰〗、疫情数据与区域分布截至2020年4月7日,加拿大累计确诊17,840例 ,新增1,173例,痊愈3 ,935例,死亡375例 。安大略省(安省)疫情最为严重,累计确诊4 ,726例 ,其中1,802例痊愈,177例死亡。社会活动与防控措施 采购限流与社交距离:西人超市普遍限流 ,顾客需间隔两米排队,购物车扶手每次使用后消毒。

〖叁〗 、启动100亿加元中小企业抗疫基金贷款减免:加拿大各大银行推出住宅房地产贷款缓还政策,偿还有困难者可延期6个月还款 ,以缓解经济压力 。报税时间延至6月1日税务宽限:个人报税截止时间延长至2020年6月1日,2020年9月前的欠税(包括income tax instalment)可延至9月1日支付,且不计利息和罚金。

〖肆〗、截至2020年4月12日 ,加拿大累计确诊24276例,治愈7104例,死亡713例。安省当日新增401例、死亡21例 ,新增病例连续四日下降,总治愈数达3121例 。疫情数据与趋势全国累计确诊24276例,其中安省新增401例(增幅0%) ,死亡21例。

〖伍〗 、传递人文关怀。关键结论加拿大在2020年5月19日处于疫情管控与经济重启的平衡阶段 ,教育系统暂停线下复课以保障安全,经济领域逐步解封但区域差异显著 。弱势群体(如老年患者、低收入家庭)面临医疗资源挤压与生活困境,社会需更重视其长期需求。疫情对日常生活的改变或超预期 ,公众需调整心态并加强社区支持。

世卫:165种疫苗正在“竞速”丨全球疫情20条最新信息

〖壹〗、世卫组织卫生紧急项目负责人迈克尔·瑞安表示,全球约165种疫苗处于试验阶段,26种进入临床试验 ,6种进入三期临床试验,其中3种来自中国 。他称短期内取得如此成果“难以置信 ”。全球累计确诊数据 截至北京时间7日9时35分,全球累计确诊病例达19007938例 ,累计死亡713406例。从1800万例增至1900万例仅用4天,显示疫情扩散速度加快 。

〖贰〗 、全球疫苗评估与分配世卫组织近来正在评估15种疫苗,并表示可能会在几周内列出其中几种用于紧急使用 。世卫组织正在主导一项“新冠肺炎疫苗实施计划”(COVAX) ,旨在推动疫苗在全球范围内快速且公平地分配,以应对全球疫情挑战。

已确诊上百!搜寻隆皮尼泰拳馆500人,泰国最大规模群聚感染源

〖壹〗 、泰国公共卫生当局正在紧急寻找本月初在曼谷隆皮尼泰拳馆观赛的约500人,这些人群因可能接触新冠病毒而被视为高风险群体 ,此次事件为泰国迄今最大规模的群聚性感染事件。感染规模与病例分布截至相关报道发布时 ,与泰拳馆相关的确诊病例持续增加 。

福建校园疫情防控为何破防?

金冬雁指出,莆田市疫情虽然“破防”,但上述操作是学校防疫工作中非常先进的做法 ,值得表扬和推广,“它实际上是建立了一个雷达系统,在这次疫情防控中 ,就弥补了外防输入的漏洞。 ”也有专家分析,15天间隔时间过长,这也导致莆田此次疫情未被及早发现。

因为学校里面有很多的孩子 ,而且很多孩子都来自不一样的地方,所以才会出现一些疫情防控破防 。

此次莆田仙游疫情,是德尔塔毒株在学校的一次破防。截至9月13日零时 ,福建莆田累计新冠病毒核酸阳性75例。其中有至少15名小学生,均来自枫亭铺头小学 。“德尔塔病毒容易在儿童中传播,这是一个特点。

本土新增的确诊连续3天破百,这波疫情的拐点什么时候能到来?

本土新增的确诊连续3天破百 ,这波疫情的拐点应该会在2周后出现。

没有人知道疫情拐点到准确时间 。因为每个城市的疫情情况各不相同 ,有些城市基本上已经实现了动态清零,有些城市依然处在疫情的上升期。

张文宏:上海医疗救治专家组组长、复旦大学附属华山医院感染科主任张文宏表示,如果防控起效迅速 ,疫情的拐点就会早点到来,整体上2至4周内拐点可能会出现。钟南山:此次疫情有望在未来10天至两周左右出现高峰,即高峰期将出现在本月12日至16日间 。

疫情“拐点”何时到来?专家观点汇总:张文宏主任:上海医疗救治专家组组长张文宏表示 ,如果防控起效迅速,疫情的拐点就会早点到来,整体上2至4周内拐点可能会出现 。钟南山院士:钟南山院士认为 ,此次疫情有望在未来10天至两周左右出现高峰,即高峰期将出现在本月12日至16日间。

本轮疫情本土确诊破千,拐点应该在四五周之内就可以到来了。江苏省新型冠状病毒疫情反弹 ,由于病毒发生了变异,其传染性会更快 。不过,值得庆幸的是 ,此次疫情发现的较早 ,主要流行地点在南京和扬州,并没有大范围向外扩散。相信在四五周以后,全员进行核酸检测 ,疫情就会迎来拐点。

没有人知道广西钦州的疫情什么时候能到拐点 。正如我在上面所讲的那样,广西钦州的新冠疫情主要是因为奥密克戎变异毒株所导致,奥密克戎变异毒株的防控难度会比较高 ,在进行全程一系列的新冠检测之前,我们没有办法确定疫情什么时候能够彻底消退。

相关推荐

  • 【新款gl8ES费用高,gl8es新款2018款报价】

    【新款gl8ES费用高,gl8es新款2018款报价】

    别克es商务车7座贵还是别克gl8七座贵费用区间:499万-599万元定位:旗舰级豪华MPV,配置更高(如后排智慧幕墙、高级真皮座椅等),侧重高端商务需求。结论:别克世纪ES版比GL8ES陆尊更贵,差价约15万起,两者面向不同消费群体。若预算有限且需求实用,GL8性价比更高;若追求豪华体验,世纪ES版更合适。在7座商务车范畴内,别克ES陆尊的售价整体高...

  • 北京中风险/北京中风险地区查询最新

    北京中风险/北京中风险地区查询最新

    转扩!北京10天新增227例,都是谁?去过哪?〖壹〗、总结:北京10天新增227例病例的身份信息因隐私保护未完全公开,但其活动轨迹和风险区域已通过流调明确。当前疫情呈现“多点散发、聚集性传播”特征,防控重点在于阻断社区传播链和强化风险区域管控。公众需密切关注官方通报,配合落实防护措施,共同遏制疫情扩散。〖贰〗、021年4月22日,保利央华版话剧《如梦之梦》...

    2026/04/22
  • 变速箱啸叫/变速箱啸叫是什么原因

    变速箱啸叫/变速箱啸叫是什么原因

    15款五菱宏光v变速箱2档有啸叫声〖壹〗、款五菱宏光V变速箱2档有啸叫声的原因及解决方案如下:原因:-齿轮碎裂:可能是由于个别齿轮面出现了碎裂现象,导致在齿轮啮合过程中产生撞击。每当车辆挂入二档,这种撞击会引发强烈的冲击和振动,从而产生变速器壳体的异常响声。解决方案:-专业维修:建议车主尽快将车辆送到专业的维修点进行诊断和修复。〖贰〗、分析问题:如果在...

    2026/04/22
  • 冰属性强化宝珠(地下城与勇士冰属性强化宝珠)

    冰属性强化宝珠(地下城与勇士冰属性强化宝珠)

    DNF冰属性强化宝珠有哪些呢?〖壹〗、DNF中冰属性强化的宝珠按品质分类如下:高级宝珠雪崩拉比那寒冰巨人利库小美人鱼空空伊稀有宝珠冰雪女王洛丝冰霜克拉赫命运之诺伦稻草人神器宝珠冰龙斯卡萨冰霜魔女希恩第七之米斯特尔月光漫步者亚辛格拉古尔获取建议:通过游戏内“百科词典-卡片词典-属性强化”路径可快速查询所有宝珠信息。高级宝珠适合新手过渡...

  • 北京完善返京防疫政策(北京关于返京人员最新政策)

    北京完善返京防疫政策(北京关于返京人员最新政策)

    北京:不存在出京后不让回来的问题〖壹〗、北京不存在出京后不让回来的问题。具体情况如下:限制进返京的人员范围:14日内有新增本土新冠病毒感染者所在县旅居史的人员,严格限制进返京。14日内有陆路边境口岸所在县旅居史的人员,非必须不进返京。其他地区人员进返京条件:持48小时内核酸检测阴性证明。持有“北京健康宝”绿码。〖贰〗、日内有陆路边境口岸所在县旅居史的人员非...

  • 汽车空调正确使用方法(汽车空调详细使用教程)

    汽车空调正确使用方法(汽车空调详细使用教程)

    我车冬天空调正确使用方〖壹〗、基础操作规范启动时机:点火后需等待发动机水温表指针升至中间位置(约3-5分钟)再开暖风,避免增加发动机负荷及吹出冷风。模式切换:初始1-2分钟开外循环,排出车内冷空气;之后切换为内循环,快速升温并减少热量流失。〖贰〗、冬天车空调暖风的正确打开方法如下:等待发动机水温上升启动发动机后,需等待2~5分钟或低速行驶一段距离...

  • 【发电的方法,发电的三种方法】

    【发电的方法,发电的三种方法】

    假如去到古代,如何利用简单的条件去发电?〖壹〗、若想简化过程,可利用水力或风力驱动的机械式发电机。以水车或风车作为动力源,结合磁铁和线圈绕组,即便古代技术有限,亦能创造出简单的发电装置。土壤电池或胆矾电池也是选取。利用微生物无氧发酵产物或五水硫酸铜,结合石墨电极,也能制造出电流。这些方法均能适应古代条件,为手机充电提供可能。〖贰〗、在古代,人们可以通过水...

    2026/04/22
  • 2023第二波疫情已经到来了(第二波疫情爆发时间 预言)

    2023第二波疫情已经到来了(第二波疫情爆发时间 预言)

    回答“全国会不会有第二波大流行”〖壹〗、近来全国不会有第二波新冠大流行,具体分析如下:当前疫情状态稳定:近来全国新冠病毒感染处于零星散发状态,未发生聚集性感染。这种低水平传播表明病毒未形成大规模扩散的传播链,疫情整体可控。全民免疫屏障已建立:去年12月的大范围感染使多数人获得自然免疫,叠加疫苗接种的普及,全国已基本形成全民免疫屏障。2023新一轮病毒症状有...

  • 周大福黄金费用查询/周大福黄金费用查询周大福金条

    周大福黄金费用查询/周大福黄金费用查询周大福金条

    周大福黄金多少钱一克〖壹〗、近来周大福、周大生等品牌的9999黄金(含金量999%)零售价大约在610-660元/克,具体需以当日门店报价为准。金价构成的核心逻辑黄金零售价=当日世界金价+品牌溢价(工费/设计费/渠道成本等)。〖贰〗、周大福黄金的加工费一般在20~60元每克之间,具体费用视工艺和质量而定。以下是关于周大福黄金加工费的详细解普通饰品加工费:...

  • 【浙江新增本土确诊病例56例,浙江新增本土确诊病例56例是哪里的】

    【浙江新增本土确诊病例56例,浙江新增本土确诊病例56例是哪里的】

    12月13日0-24时浙江11个市报告新增本土阳性145例〖壹〗、月13日0-24时,11个市报告新增本土阳性145例,其中集中隔离点检出4例、居家隔离检出5例、社区筛查18例、单位筛查2例、主动就诊116例,均已落实管控措施。11个市报告新增确诊病例90例。其中无境外输入病例;本土病例90例,其中1例为此前的无症状感染者转为确诊,当日新检出确诊为89例。...

返回顶部