钟南山说未来可能要定期打新冠疫苗是怎么回事?
钟南山院士提出新冠可能与人类长期共存 ,疫苗可能需要定期接种,这一设想是基于疫情发展态势、病毒特性及防控需求等多方面因素综合判断得出的,以下为具体分析:疫情持续且形势严峻 2020年疫情发生后一直持续 ,世界多地疫情愈发严重 。夏天病毒活性增强,且传播过程中诞生了更多不同类型毒株,导致疫情难以控制。

钟南山院士提出未来可能需定期接种新冠疫苗,是基于对新冠疫情长期趋势和病毒变异特性的科学判断 ,核心逻辑是若新冠转为与人类长期共存的常态化疾病,定期接种疫苗可能成为类似流感的常规预防手段。

未来人类可能需像预防流感一样定期接种新冠疫苗,但需根据病毒变异情况持续观望 。新冠长期共存的可能性与疫苗接种策略钟南山院士指出 ,若新冠病毒对人类健康的影响逐渐减弱,其与人类长期共存将成为可能。在此背景下,定期接种新冠疫苗可能成为常态化的防控手段 ,类似于流感疫苗的接种模式。

对过往疫苗接种效果存疑:一些网友表示不再信任钟南山院士,原因是之前的疫苗接种率并没有达到预期的80%来结束疫情,质疑为何要相信新的试验性疫苗。受国外情况影响:指出国外已经打变异疫苗但并未阻止疫情 ,认为疫苗接种只是生意,疫苗永远无法跟上病毒的变异 。
钟南山说,未来可能需要定期接种新冠疫苗。这意味着新冠疫情可能会长期存在 ,而且,就近来的研发状况来看,上市的新冠疫苗并不能长期有效,所以经过一段时间就要重新接种一次疫苗。新冠肺炎已经出现一年多的时间了 ,从全世界的疫情发展来看,经过一年多的防控治疗,疫情依然十分严重 。
近日 ,钟南山院士在接受CGTN(中国世界电视台)专访时表示,如果新冠对人类健康的影响慢慢降低的话,那么新冠与人类的长期共存将成为可能。我们可能要像预防流感那样 ,定期打疫苗。不过鉴于现在多国都出现了病毒变异,具体发展还是要持续观望 。
7月10日全国疫情信息汇总(本土+境外输入)
新增情况:境外输入新增确诊12例,无症状感染者16例 ,总计28例。各省情况如下:云南:4例确诊(3例中国籍,近期居住在斯里兰卡,7月6日自航空口岸入境;1例缅甸籍 ,近期居住在缅甸,7月7日自航空口岸入境),2例无症状感染者(中国籍 、缅甸籍各1例,近期居住在缅甸 ,7月7日自航空口岸入境)。
月14日全国新增本土确诊病例64例、无症状感染者368例,其中甘肃省新增本土确诊病例30例、无症状感染者41例(天水市2例) 。
自2021年7月10日零时起,只要能出示7天内有效的阴性核酸检测报告 ,便可作为往返广东省和澳门通关的有效证明。具体说明如下:政策生效时间:2021年7月10日零时起正式实施。检测报告要求:核酸检测阴性证明的有效期为7天,计算方式以检测采样日期为准 。例如,7月5日进行的核酸检测 ,在7月10日仍视为有效。
月10日0—24时,国家卫健委通报全国新增确诊病例25例,其中本土病例1例(福建莆田市) ,境外输入病例24例。

近期中国各地的疫情状况如何?
〖壹〗 、当前疫情情形1)流感监测数据方面:中国疾控中心2025年第40周周报表明,南、北方省份流感活动都处在低水平,只有南方个别省份稍有上升 ,全国报告了11起流感样病例暴发疫情,没出现新冠疫情相关异常波动。
〖贰〗、据辽宁省卫健委20日消息,19日0时至24时,辽宁省新增1例本土新冠肺炎确诊病例 ,为营口市报告 。无新增治愈出院病例。近来,尚有11例无症状感染者在定点医院隔离治疗。安徽六安新增1例无症状感染者:据安徽省六安市卫健委消息,19日 ,六安市新增1例无症状感染者 。
〖叁〗、江苏省是近来全国疫情最为严重的省份之一。根据最新的中高风险区域名单,江苏省拥有2个高风险地区和50个中风险地区。8月1日,江苏新增40例本土确诊病例 ,其中11例为轻型,29例为普通型 。同时,新增2例本土无症状感染者 ,以及3例境外输入确诊病例。
〖肆〗 、广州市。11月22日,广州市新增本土确诊722例,新增本土无症状感染者7735例 。近半个月来 ,广州疫情居高不下,广州卫健委也在疫情防控发布会上坦言到广州正面临着防疫三年来,最复杂、最严峻的疫情。广州本轮疫情最严重的地方,在海珠区 ,那里,有非常多的城中村。
〖伍〗、国家疾控局传防司二级巡视员胡翔在会上介绍,当前 ,我国本土疫情形势严峻复杂,部分地区疫情扩散速度加快,防控难度不断加大 。近期疫情呈现以下特点:一是新增感染者数量持续增加。自11月1日以来全国已累计报告23万例感染者 ,近一周平均每天报告22万例,较上一周增加一倍。
31省区市新增本土确诊43例分布在哪些地方
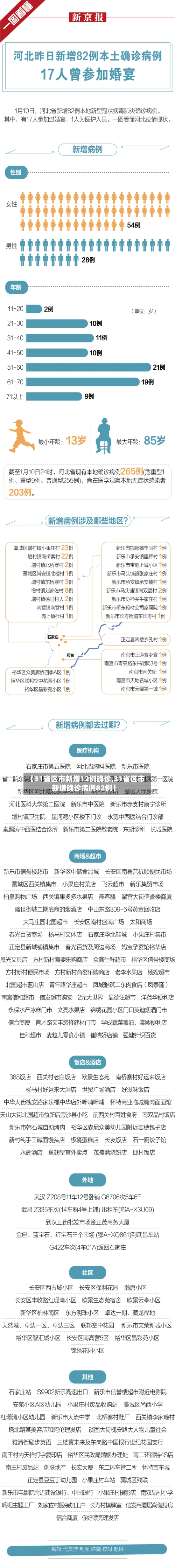
〖壹〗 、月8日0—24时,31省区市新增本土确诊43例 ,分布在河北、黑龙江、四川 、辽宁、甘肃、江西 、河南、云南8个省份,具体如下:河北:共12例,其中辛集市11例 ,石家庄市1例。黑龙江:共8例,其中黑河市7例、哈尔滨市1例 。四川:共7例,均在成都市。辽宁:共5例,均在大连市。甘肃:共4例 ,其中兰州市3例 、天水市1例 。江西:共3例,均在上饶市。
〖贰〗、月18日0—24时,31个省区市新增的43例本土确诊病例全部集中在福建 ,其中厦门市39例、莆田市4例。 具体情况如下:疫情分布:新增本土确诊病例均出现在福建省,厦门市报告39例,莆田市报告4例 ,其他省份无新增本土病例 。疫情溯源:此次福建疫情可能与境外输入病例引发的本土传播链有关。
〖叁〗、月18日0—24时,31个省(自治区 、直辖市)和新疆生产建设兵团报告新增本土确诊病例43例,均在福建 ,具体疫情情况如下:本土病例分布:福建省新增本土确诊病例43例,其中厦门市39例、莆田市4例。
10月11日31省份新增确诊12例均为境外输入
0月11日0—24时,31个省(自治区、直辖市)和新疆生产建设兵团报告新增确诊病例12例 ,均为境外输入病例 。
新增感染者数据:10月11日0-18时,重庆市新增本土确诊病例13例,其中九龙坡区3例,渝北区3例 ,巴南区 、合川区各2例,南岸区、梁平区、永川区各1例;新增本土无症状感染者19例,其中渝北区12例 ,巴南区2例,沙坪坝区 、黔江区、永川区、江津区 、垫江县各1例。
0月11日0—24时,31个省(自治区、直辖市)和新疆生产建设兵团报告新增确诊病例12例 ,均为境外输入病例(云南5例,上海3例,辽宁1例 ,福建1例,四川1例,陕西1例) ,含1例由无症状感染者转为确诊病例(在四川)。无新增死亡病例 。无新增疑似病例。
0月15日0—24时,全国报告新增确诊病例24例,均为境外输入病例,涉及上海、内蒙古 、天津、江苏、广东、福建 、重庆7地。









