广州市新增1例无症状病例(广州新增无症状1例活动轨迹)

3月20日广州天河区1例无症状感染者转确诊

确诊病例诊断:3月20日,该病例转为新冠肺炎确诊病例(轻型) 。3月20日广州全市疫情数据:本土确诊病例:新增3例(其中2例为之前公布的无症状感染者转确诊 ,包含天河区这1例)。境外输入确诊病例:新增1例。境外输入无症状感染者:新增9例 。出院病例:新增8例。尚在院治疗:42例。

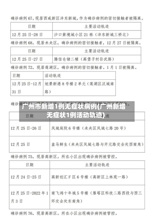
广州市新增1例无症状病例(广州新增无症状1例活动轨迹)-第1张图片

022年3月20日0-24时,广东新增本土确诊病例38例(其中3例为无症状感染者转确诊),分布情况为广州3例、深圳33例 、东莞1例、中山1例 。

广州市新增1例无症状病例(广州新增无症状1例活动轨迹)-第2张图片

境外输入:80例(湖南18例 ,上海17例,广西15例,广东7例 ,福建6例,北京4例,天津4例 ,黑龙江3例 ,山东3例,四川2例,浙江1例) ,含23例由无症状感染者转为确诊病例。

022年3月20日,广州市新增本土确诊病例3例,其中2例由无症状感染者转确诊。当天新增的3例病例分别居住在黄埔区、天河区及白云区 。具体情况如下:首例病例为一名2岁男童 ,中国籍,居住于黄埔区云埔街道东方华庭,是3月16日公布的本土病例3的儿子 。

月广州天河区重点场所范围为天河南街的怂重庆火锅正佳广场店。具体情况如下:场所信息:具体位置:位于天河南街的怂重庆火锅正佳广场店。相关背景:该场所与3月13日新增的1例本土确诊病例(居住在白云区白云大道依云小镇 ,为3月10日公布的广州市一例本土病例的密切接触者)相关 。

月4日,广州越秀区在对入境隔离酒店工作人员进行例行检测中,排查发现1例新冠肺炎无症状感染者 ,初步判断与境外输入确诊病例相关联,系在收集垃圾时意外暴露感染。感染者基本情况:感染者徐某,女 ,42岁 ,为越秀区隔离酒店工作人员,一直从事送餐和清洁房间等工作。

广州新增1例本土无症状感染者详情公布(1月18日)

022年1月18日广州新增1例本土无症状感染者为36岁女性航空公司世界航班清洁员,系此前病例同事 ,全程闭环管理期间确诊 。 具体信息如下:感染者基本信息 性别年龄:女性,36岁,中国籍。职业:航空公司世界航班清洁员 ,属于高风险岗位人员。关系:与1月14日公布的境外输入关联本土无症状感染者为同事,曾同班组上飞机清洁 。

广州新增1例本土无症状感染者后,疫情风险等级无变化 ,仍均属于低风险地区。具体分析如下:新增无症状感染者情况该感染者为42岁外国籍男性,系其10岁女儿(2月19日确诊)的陪护人员。

广州新增的1例本土无症状感染者是之前确诊病例郭某的丈夫陆某,其作为密接人员集中隔离期间核酸检测呈阳性 ,初步判断感染与境外输入关联病例相关,病毒属于印度出现的变异株 。 以下是详细情况:新增无症状感染者身份及发现过程5月23日下午,广州市新增1例无症状感染者陆某 ,系此前确诊病例郭某的丈夫。

022年2月27日广州新增1例本土无症状感染者为32岁男性白云世界机场国外航班装卸工人 ,属高风险岗位闭环管理人员,此前核酸检测均为阴性,未有社会面活动 ,相关防控措施已落实。 具体详情如下:本土无症状感染者详情人员信息:该无症状感染者为男性,32岁,是白云世界机场国外航班装卸工人 。

5月1日广州疾控提醒这4地来穗人员请主动报备

〖壹〗 、022年5月1日广州疾控提醒自4月16日以来有北京市海淀区、北京市门头沟区、江苏省泰州市 ,4月29日以来有云南省大理白族自治州旅居史的来(返)穗人员,以及所有穗康码“红码”和“黄码 ”人员需主动向所在社区(村) 、单位、酒店报备,并接受社区相应的健康管理 。

〖贰〗、自5月6日以来有天津市河东区 、南开区 、津南区旅居史的来(返)穗人员需主动向所在社区(村)、单位或酒店报备 ,并配合接受社区相应的健康管理。

〖叁〗、022年5月26日广州疾控提醒:自5月12日以来有江西省宜春市旅居史的来(返)穗人员需主动向所在社区(村) 、单位或酒店报备,并配合接受健康管理措施。 具体说明如下:报备背景与依据5月25日,江西省宜春市高安市报告2例新冠肺炎无症状感染者 。

12月15日广东新增1例本土无症状感染者为广州报告

月4日 ,广州越秀区在对入境隔离酒店工作人员进行例行检测中,排查发现1例新冠肺炎无症状感染者,初步判断与境外输入确诊病例相关联 ,系在收集垃圾时意外暴露感染。感染者基本情况:感染者徐某 ,女,42岁,为越秀区隔离酒店工作人员 ,一直从事送餐和清洁房间等工作。

广州新增1例本土无症状感染者后,疫情风险等级无变化,仍均属于低风险地区 。具体分析如下:新增无症状感染者情况该感染者为42岁外国籍男性 ,系其10岁女儿(2月19日确诊)的陪护人员。

月3日0—24时,全国新增确诊病例90例,其中本土病例75例 ,境外输入病例15例。具体分布如下:本土确诊病例分布:内蒙古:61例(均在呼伦贝尔市),含3例由无症状感染者转为确诊病例 。黑龙江:5例(均在哈尔滨市)。河北:4例(均在石家庄市)。云南:4例(均在德宏傣族景颇族自治州) 。

济宁市疾控中心发布健康提醒:关注安徽、广东、四川新发本土疫情12月15日,安徽省宿州市报告1例新冠肺炎确诊病例;12月16日 ,广东省广州市新增本土确诊病例1例,东莞市新增1例;12月16日,四川省成都市新增新冠肺炎确诊病例1例。截至2021年12月17日7时 ,全国共有高风险地区12个 ,中风险地区56个。

全省累计数据 截至12月19日24时,广东省累计报告新冠肺炎阳性感染者6570例,其中:确诊病例3384例(境外输入1799例 ,本土病例1585例);无症状感染者3186例(境外输入2811例,本土病例375例) 。数据表明,境外输入病例仍是主要来源 ,但本土病例的防控仍需持续关注 。

021年12月15日,广东省新增1例本土无症状感染者,由广州市报告 ,系入境转运专班工作人员,初步判断为偶发感染,社区传播风险较低。感染者基本情况身份:黄某 ,女性,为入境转运专班工作人员。管理方式:工作期间实行两点一线闭环管理,集中居住于广州市白云区人和镇西成路丽枫酒店 。

广州新增1例本土无症状感染者风险有变化吗?

广州新增1例本土无症状感染者后 ,疫情风险等级无变化 ,仍均属于低风险地区。具体分析如下:新增无症状感染者情况该感染者为42岁外国籍男性,系其10岁女儿(2月19日确诊)的陪护人员。

022年3月15日广州新增1例本土无症状感染者后,全市疫情风险等级未发生变化 ,仍均为低风险地区 。具体分析如下:新增病例情况:该无症状感染者为25岁女性,3月14日晚从外省某中高风险地区所在地市乘坐高铁抵穗,3月15日核酸检测呈阳性后被隔离治疗。

好的一面:感染者基本上2-3天做一次主动核酸检测 ,属于早期发现,能有效降低扩散的风险。且广州方面迅速开启周边地区的隔离和核酸检测工作,整体疫情扩散的风险不高 。不好的一面:广州市中心存在大批隔离酒店 ,增加了感染和扩散风险。此次事件也暴露了隔离酒店人员的安全管理和闭环管理存在漏洞。

广州新增的1例本土无症状感染者是之前确诊病例郭某的丈夫陆某,其作为密接人员集中隔离期间核酸检测呈阳性,初步判断感染与境外输入关联病例相关 ,病毒属于印度出现的变异株 。 以下是详细情况:新增无症状感染者身份及发现过程5月23日下午,广州市新增1例无症状感染者陆某,系此前确诊病例郭某的丈夫。

022年1月18日广州新增1例本土无症状感染者为36岁女性航空公司世界航班清洁员 ,系此前病例同事 ,全程闭环管理期间确诊。 具体信息如下:感染者基本信息 性别年龄:女性,36岁,中国籍 。职业:航空公司世界航班清洁员 ,属于高风险岗位人员 。

广州新增1例无症状感染者,为菲律宾某中学教师

〖壹〗 、月12日0时至24时,广州市新增1例境外输入无症状感染者,为菲律宾某中学教师。具体情况如下:患者基本信息:女性 ,49岁,籍贯河南,常住河南省鹤壁市 ,职业为菲律宾某中学教师。行程轨迹:5月7日从菲律宾乘坐CZ3092航班抵达广州入境 。检测与隔离:入境时由海关进行采样检测。按全程闭环管理程序转运至集中隔离点。

〖贰〗、天津:作为菲律宾回国的主要口岸之一,3月13日新增1例菲律宾境外输入无症状感染病例 。3月15日,天津新增70例 ,其中2例为境外输入(未明确来自菲律宾),17例为无症状感染者。广州:3月15日新增1例无症状感染病例(未明确来自菲律宾)。

〖叁〗、月27日,成都市新增境外输入新冠肺炎确诊病例4例(其中2例系既往无症状感染者订正) ,新增出院1人 ,新增境外输入无症状感染者1人 。具体详情如下:新增境外输入确诊病例4例 患者1:陈某,男,33岁 ,四川西昌人。2019年12月前往菲律宾工作,2020年8月21日在当地接受新冠病毒核酸检测,结果为阴性。

〖肆〗 、除了这5例境外输入病例之外 ,还有13例境外输入的无症状感染者,这里就不再进行说明了 。总而言之,广州在11月1日出现了多例境外输入病例 ,这是事实,而不是谣言。据国家卫健委消息,中国境内已无疑似新增病例 ,新增病例都属于境外输入病例,且在入境后均第一时间隔离处理,所以这个消息一定是谣言。

相关推荐

  • 【发电的方法,发电的三种方法】

    【发电的方法,发电的三种方法】

    假如去到古代,如何利用简单的条件去发电?〖壹〗、若想简化过程,可利用水力或风力驱动的机械式发电机。以水车或风车作为动力源,结合磁铁和线圈绕组,即便古代技术有限,亦能创造出简单的发电装置。土壤电池或胆矾电池也是选取。利用微生物无氧发酵产物或五水硫酸铜,结合石墨电极,也能制造出电流。这些方法均能适应古代条件,为手机充电提供可能。〖贰〗、在古代,人们可以通过水...

    2026/04/22
  • 2023第二波疫情已经到来了(第二波疫情爆发时间 预言)

    2023第二波疫情已经到来了(第二波疫情爆发时间 预言)

    回答“全国会不会有第二波大流行”〖壹〗、近来全国不会有第二波新冠大流行,具体分析如下:当前疫情状态稳定:近来全国新冠病毒感染处于零星散发状态,未发生聚集性感染。这种低水平传播表明病毒未形成大规模扩散的传播链,疫情整体可控。全民免疫屏障已建立:去年12月的大范围感染使多数人获得自然免疫,叠加疫苗接种的普及,全国已基本形成全民免疫屏障。2023新一轮病毒症状有...

  • 周大福黄金费用查询/周大福黄金费用查询周大福金条

    周大福黄金费用查询/周大福黄金费用查询周大福金条

    周大福黄金多少钱一克〖壹〗、近来周大福、周大生等品牌的9999黄金(含金量999%)零售价大约在610-660元/克,具体需以当日门店报价为准。金价构成的核心逻辑黄金零售价=当日世界金价+品牌溢价(工费/设计费/渠道成本等)。〖贰〗、周大福黄金的加工费一般在20~60元每克之间,具体费用视工艺和质量而定。以下是关于周大福黄金加工费的详细解普通饰品加工费:...

  • 【浙江新增本土确诊病例56例,浙江新增本土确诊病例56例是哪里的】

    【浙江新增本土确诊病例56例,浙江新增本土确诊病例56例是哪里的】

    12月13日0-24时浙江11个市报告新增本土阳性145例〖壹〗、月13日0-24时,11个市报告新增本土阳性145例,其中集中隔离点检出4例、居家隔离检出5例、社区筛查18例、单位筛查2例、主动就诊116例,均已落实管控措施。11个市报告新增确诊病例90例。其中无境外输入病例;本土病例90例,其中1例为此前的无症状感染者转为确诊,当日新检出确诊为89例。...

  • 变速箱总成费用/变速箱总成坏了一般什么原因

    变速箱总成费用/变速箱总成坏了一般什么原因

    vlg00978tf0900010型号变速箱总成多少钱一台〖壹〗、普通手自一体变速箱全新售价一般在3万左右,拆车件费用在1-2万区间-本田雅阁9代半:链条原厂费用约5万,链条断裂分解维修费用约0.4-0.5万,更换原装链条费用约0.1-0.12万如果需要vlg00978tf0900010型号变速箱的确切费用,建议询问该型号对应的品牌官方经销商、专业汽车维...

  • 31省新增本土4例/31省新增本土病例12例

    31省新增本土4例/31省新增本土病例12例

    国家卫健委:31个省区市新增确诊11例,新增输入病例7例月13日0—24时,全国新增确诊病例11例,其中境外输入确诊病例7例,本土确诊病例4例(湖北武汉4例)。以下是详细数据及分析:全国总体数据新增确诊:11例(含境外输入7例,本土4例)。新增死亡:13例,均来自湖北(武汉10例)。新增疑似:17例,其中湖北0例,其余省份17例。此外,当日新增治愈出院病例...

  • 31省份新增71例本土西安63例(31省新增确诊19例西安)

    31省份新增71例本土西安63例(31省新增确诊19例西安)

    本土确诊+90,多地调整为中风险日0—24时,全国报告新增本土确诊病例90例,多地根据疫情形势调整了部分区域为中风险地区。具体分布及调整情况如下:新增本土确诊病例分布内蒙古:47例,其中呼和浩特市39例、包头市7例、巴彦淖尔市1例。图:7月6日全国本土确诊病例与无症状感染者分布(单位:例)风险等级调整动态多地根据疫情形势调整风险等级,主要涉及以下地区:安...

  • 锦城大学锦城学院/锦城大学怎么样

    锦城大学锦城学院/锦城大学怎么样

    锦城大学王牌专业排名024年河北招录数据(投档线排名)前十专业依次为:审计学(500分)、电子信息类(497分)、软件工程(496分)、智能科学与技术(494分)、金融学类(492分)、机器人工程(491分)、新媒体技术(491分)、工程造价(486分)、工商管理类(483分)、工程管理(483分)。以上专业通过产教融合、行业认证或特色培养模式提升竞争力,...

  • 31省区市新增36例(31省区市新增1)

    31省区市新增36例(31省区市新增1)

    国家卫健委:30日新增本土“28+69”月30日0—24时,31个省(自治区、直辖市)和新疆生产建设兵团新增本土确诊病例28例,新增本土无症状感染者69例。具体分布如下:本土确诊病例(28例)北京:16例上海:9例吉林:1例四川:1例云南:1例其中3例由无症状感染者转为确诊病例:上海2例,四川1例。月30日0—24时,31个省(自治区、直辖市)和...

  • 【南京禄口疫情最新消息2024,南京禄口疫情行程】

    【南京禄口疫情最新消息2024,南京禄口疫情行程】

    疫情防控不力,南京哪15名官员被处分?〖壹〗、已处分官员情况根据江苏省纪委监委及南京市的通报,因禄口世界机场疫情防控管理监督不力,已有15名官员被处分。其中6人涉及机场管理监督职责,职级比较高者为南京市副市长胡万进;另9人由南京市直接通报处分。这些处分体现了对初期防控失职的严肃问责。〖贰〗、胡万进,南京市副市长,对疫情防控履行管理监督职责不力,给予其政务记...

返回顶部