【山东疫情数据,山东疫情数据报告】

全国新增确诊病例406例,除湖北外新增确诊5例

全国25日0时至24时新增确诊病例406例,其中湖北新增401例 ,除湖北外新增确诊病例5例。具体分布如下:湖北新增确诊病例401例武汉新增370例,占湖北新增病例的93%。湖北其他地区新增31例 。湖北新增死亡病例52例(武汉42例),新增治愈出院2058例(武汉1456例)。

【山东疫情数据,山东疫情数据报告】-第1张图片

月25日0—24时全国新增确诊病例406例 ,其中湖北新增401例(武汉370例)。

【山东疫情数据,山东疫情数据报告】-第2张图片

疫情数据支持高峰已过在2020年3月12日的国务院联防联控机制新闻发布会上,国家卫生健康委新闻发言人米锋公布了关键数据:武汉新增确诊病例降至8例(个位数);湖北除武汉外所有地市已连续1周无新增确诊病例;湖北以外省份新增确诊病例7例,其中6例为境外输入病例 。

【山东疫情数据,山东疫情数据报告】-第3张图片

全国单日新增确诊病例首次降至2000例以内:与前期疫情高点相比 ,2月17日全国单日新增确诊病例数有了显著下降,首次降低到2000例以内,这表明全国范围内疫情扩散的速度在减缓 ,防控措施取得了一定的成效。

背景补充:此前,全国新增治愈出院病例已连续7天超过千人(2月12日—18日),为“首次超过”奠定了基础。同期其他积极信号包括:现有确诊病例数开始下降(57805例 ,较前一日减少211例)、全国除湖北外新增确诊人数15连降、湖北除武汉外新增确诊降至两位数等 ,共同构成疫情防控形势持续向好的态势 。

疫情高峰过去,防控重点转向境外输入国家卫健委新闻发言人米锋指出,3月11日武汉新增确诊病例降至个位数(8例) ,湖北除武汉外连续一周无新增病例,湖北以外省份新增7例中6例为境外输入。这表明国内本轮疫情流行高峰已过,但需警惕境外输入风险 ,防控策略需动态调整。

疫情后遗症?30天,全国注销超12万家企业?

疫情期间确实出现了大量企业注销的情况,在30天左右的时间里全国注销企业超12万家,这主要是受疫情冲击导致企业经营困难所致 。以下是对这一现象的详细分析:疫情对企业经营造成严重冲击 疫情之下 ,企业面临生死存亡的关头。对于很多企业来说,除了员工工资之外,租金费用也是大笔开支 ,尤其是资金本就不充裕的小企业 、个体户生存变得更加严峻。

疫情带来的主要后遗症体现在经济层面,包括企业运营困难、员工收入下降及消费萎缩形成的恶性循环 。具体表现如下:企业运营压力加剧以郑州为例,自2021年7月20日特大暴雨后 ,疫情持续反复导致城市多次封控 ,企业正常经营受到严重冲击 。

总结知识产权是企业应对疫情“后遗症”、构建核心竞争力的核心要素。通过强化保护意识 、利用专业服务、防范侵权风险,企业可将知识产权转化为融资优势、市场优势与技术优势,实现疫后可持续发展。未来 ,随着知识产权制度不断完善,其对企业价值的支撑作用将更加显著 。

与新冠病毒共存两个月以来,英国出现了疫情反弹 、医疗系统承压、经济受冲击、公众批评等多重“后遗症 ” ,具体现状如下:疫情猛烈反弹 感染人数持续走高:截至当地时间4月14日23时,英国累计确诊21747638例,最近一周内新增238938例 ,感染人数持续保持高位。

若维持现状,近25万家企业倒闭将引发失业潮和经济衰退。市场信号:经济学家预测加拿大2023年下半年进入衰退,企业倒闭潮可能成为催化剂 。消费者支出萎缩和投资信心下降将进一步恶化经济环境。结论:加拿大企业破产危机是疫情后遗症 、政策收紧与经济周期叠加的结果。

国家卫健委:近来全国疫情处于攻坚阶段

近来全国疫情处于攻坚阶段 ,疫情防控形势仍然严峻复杂 。具体分析如下:全国疫情整体数据与波及范围:3月1日至24日,全国累计报告本土感染者超过56000例,波及28个省份。

国家卫生健康委疾控局一级巡视员贺青华在国务院联防联控机制新闻发布会上表示 ,暑期国内人员流动量加大 ,各地发生本土疫情的风险有所增加,全国疫情防控形势依然严峻复杂。

国家卫健委疾控局一级巡视员贺青华指出,近来我国本土疫情总体保持平稳 ,呈现局部零星点状散发的特征,部分地区发生的本土聚集性疫情有的已经扑灭,有的正在有序处置过程中 。具体情况如下:河南、广东:疫情陆续进入收尾阶段 ,基本上在一个潜伏期左右有效控制住社区感染的风险。

国家卫健委5月6日研判显示,当前全球疫情仍处于高位,病毒不断变异 ,我国疫情防控形势整体趋稳但存在反弹风险,需继续坚持科学精准防控。 具体内容如下:全球疫情形势:世界卫生组织数据显示,2020-2021年全球因新冠肺炎直接或间接死亡人数约1490万 。

全球疫情高位流行且近期不会结束:从全球范围来看 ,本轮疫情处于高位流行状态,并且这种态势在近期不会结束 。这意味着境外输入疫情的风险持续存在,我国作为世界交流频繁的国家 ,难以完全避免境外病例的传入。只要有境外输入病例 ,在国内人员流动和聚集的情况下,就可能引发本土疫情的传播和扩散。

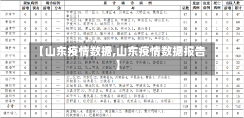
山东省疫情死亡人数多少

山东疫情死了7人 。根据国家卫健委山东疫情实时追踪,2022年9月25日 ,山东疫情死亡人数为7人。

天前山东截止到2020年2月20日,感染新型冠状肺炎的人数为540多人,治愈人数为二百五十多人 ,死亡4人,在全国来说,去除湖北疫情重灾区以外。

聊城是细菌战核心受害区 ,其下辖的多个县市如临清、冠县 、莘县,是霍乱疫情最严重的区域 。聊城与德州市(武城 、夏津)、菏泽市(范县、朝城)等地共同构成山东受害核心带,累计造成24县约475万人死亡 ,形成约1500平方公里“无人区”。济南是日军细菌战指挥枢纽,1875部队驻地,主要承担活体实验与指挥职能。

日军在山东实施细菌战导致霍乱蔓延 ,其中死亡人数比较多的地区是山东省聊城市 。聊城市是此次细菌战的核心受害区。在日军发动的细菌战中 ,聊城市及其下辖的多个地区遭受了严重的霍乱疫情。这些地区包括临清市 、冠县、莘县、东阿县 、阳谷县以及茌平区(原茌平县)等 。

山东济南疫情最严重几例

济南。通过查询山东省政府公告了解到,山东疫情济南最严重。12月3日,山东省新增本土确诊病例43例 ,新增本土无症状感染者666例 。分布在济南、青岛、威海等16个地市,其中济南依旧最为严重,新增13+150例 。

济南市。通过查询山东卫健委相关资料了解到 ,济南在本轮山东省疫情中成为了重灾区。济南高风险区域1407个,山东省济南市有21例社会面新增,新划定1处高风险区 。山东省多个市都有社会面新增。

比较严重。根据相关资料显示山东7新增本土确诊病例15例 ,本土无症状感染者77例,由此可见比较严重了 。济南,别称泉城 ,山东省辖地级市 、省会、副省级市、特大城市 、济南都市圈核心城市,国务院批复确定的环渤海地区南翼的中心城市。

山东济南天桥区疫情严重。根据全国疫情防控公开信息显示,截止2022年12月1日 ,山东省济南市天桥区高风险区域共485个 ,截止12月1日0时至12时,济南市累计新增80例本土阳性感染者,本土无症状感染者77例 。新增的80例本土阳性感染者中 ,54例系集中隔离点检出。3例系社区筛查检出。

进入冬季,疫情在全国爆发,济南这次没避免成为重灾区 ,首先看下昨日山东的疫情数据,根据11月30日早晨,山东省卫健委最新公告 ,11月29日0时至24时,济南市新增本土确诊病例13例,新增本土无症状感染者168例 ,两项数据合计181,从增长数据比前天有所下降 。高风险区两千多,形式还是很严峻。

相关推荐

  • 河南新增本土确诊病例15例/河南新增本土确诊病例15例最新消息

    河南新增本土确诊病例15例/河南新增本土确诊病例15例最新消息

    昨日新增本土确诊病例3034例,新增本土无症状感染者10551例月9日0—24时,全国新增本土确诊病例3034例,新增本土无症状感染者10551例,具体数据及分析如下:新增本土确诊病例分布广东(1115例)、北京(924例)、重庆(240例)位列前三,合计占比超75%。其他省份中,海南(122例)、河南(104例)、四川(100例)等10个省份新增病例超...

  • 电动四轮货车费用及图片/电动4轮货车费用大全

    电动四轮货车费用及图片/电动4轮货车费用大全

    4轮货车新车费用轮货车新车费用因品牌、型号、配置和动力类型差异较大,大致范围从几万元到上百万元不等。小四轮货车费用通常在99万元至57万元之间。单排车型:长安跨越王X12024款约96万元;长安跨越王X3约198万元。双排车型:长安跨越新豹T3PLUS约98万元;东风小康C32约5万元。加强型为298万元,舒适型为398万元,豪华型则为498万元;前...

  • 南京一铁路货场多名装卸工核酸异常/南京火车货运

    南京一铁路货场多名装卸工核酸异常/南京火车货运

    中老铁路磨憨站筑牢国门站外防输入屏障〖壹〗、近来,中老铁路磨憨站至西双版纳站每天开行一趟旅客列车,到昆明方向的旅客需到西双版纳站进行中转换乘。鲜红华介绍,为保障客运正常与落实疫情防控要求,磨憨站客运人员严格按规定规范佩戴“防护三件套”,穿戴防护服,对公共区域每4小时1次消毒,同时增加旅客高频接触处所的消毒次数。〖贰〗、关键节点与验放主体磨憨铁路口岸是中老铁...

  • 【丹东五中疫情,丹东五中教育集团所属学校】

    【丹东五中疫情,丹东五中教育集团所属学校】

    丹东市第五中学发生聚集性疫情,校长等人被立案审查辽宁丹东市第五中学发生聚集性疫情,校长李季、副校长王培一因失职失责被市纪委立案审查。事件核心:5月4日,丹东市第五中学出现聚集性疫情,涉及多名师生感染。经调查,校长李季与副校长王培一在疫情防控工作中存在严重失职行为,导致疫情扩散并造成重大社会影响。丹东市第五中学发生聚集性新冠疫情,校长李季和分管疫情防控工作的...

    2026/04/23
  • 疫情防控童谣/疫情防控的童谣

    疫情防控童谣/疫情防控的童谣

    幼儿园防疫绘本故事〖壹〗、选的是五味太郎的《鳄鱼怕怕牙医怕怕》,面对就要上小学的大班小朋友,可不能只是讲一下故事,绘本可以怎么读?文字、画面、细节,可读的太多啦。这个故事太经典了,又非常贴近幼儿的生活。〖贰〗、绘本剧《小牛“奥利给”!》由解放军总医院第四医学中心幼儿园展演,幼儿是祖国的未来,民族的希望;幼儿教育是生命启蒙教育,也是生命奠基性教育。加强对幼儿...

    2026/04/23
  • 美国新冠肺炎确诊数超154万/美国新冠肺炎确诊超103万例

    美国新冠肺炎确诊数超154万/美国新冠肺炎确诊超103万例

    要闻汇览(2020年5月21日)〖壹〗、020年5月21日要闻汇览新冠疫情动态全球新增病例创纪录:世卫组织报告显示,过去24小时全球新增新冠肺炎确诊病例6万例,为疫情爆发以来单日比较高,其中近三分之二病例来自四个国家。中国以外确诊病例累计超470万例。〖贰〗、上海中环花苑小区自建快递架,免费代管5月20日起试运行“中环花苑快递驿站”,作为丰巢快递柜和菜...

  • 新增本土感染者超500例涉及14省份/新增本土病例最新报告

    新增本土感染者超500例涉及14省份/新增本土病例最新报告

    国家卫健委:昨日新增本土确诊病例40例〖壹〗、月14日0—24时,31个省(自治区、直辖市)和新疆生产建设兵团报告新增确诊病例80例,其中本土确诊病例40例,具体分布如下:本土确诊病例分布辽宁:29例(葫芦岛市28例、沈阳市1例),含1例由无症状感染者转为确诊病例。江苏:8例,均在苏州市。广东:2例,均在深圳市。广西:1例,在百色市。〖贰〗、月11日0—...

  • 【疫情防控最新消息,疫情防控最新消息广州】

    【疫情防控最新消息,疫情防控最新消息广州】

    重庆疫情最新消息3月22日月22日0—24时,重庆市新增本土确诊病例1例,无新增本土无症状感染者,具体情况如下:新增本土确诊病例:新增1例本土确诊病例(高新区),在管控的密接中发现。该病例为重庆城市管理职业学院学生,系高新区确诊病例确诊病例29的密切接触者。境外输入:47例香港新增境外输入44例(位列第一)台湾新增境外输入16例(第二)其他地区新增情况:...

  • 冬奥会持续多长时间(冬奥会会期多少天)

    冬奥会持续多长时间(冬奥会会期多少天)

    冬奥会一共多少天?冬奥举办一共12天。具体分析如下:会期时长:冬奥会全称是冬季奥林匹克运动会,每四年举办一届,其会期限时为12天。举办频率:从1994年起,冬季奥运会与夏季奥林匹克运动会相间举行,即每两年举办一届冬奥会,每两年举办一届夏奥会,两者交替进行。历史背景:1986年,世界奥委会全会决定从1994年起将冬季奥运会和夏季奥运会分开举办。北京冬奥...

  • 冬奥会几天结束/冬奥会啥时结束

    冬奥会几天结束/冬奥会啥时结束

    冬奥会几天结束?冬奥会于2月20日结束,共持续17天。具体说明如下:举办时间:2022年第二〖Fourteen〗、届冬季奥林匹克运动会,即北京冬奥会,举办时间为2月4日至2月20日。天数计算:从2月4日开始到2月20日结束,2月4日为第一天,2月20日为最后一天,通过简单日期计算可得,$20-4+1=17$天。冬奥会通常持续17天结束。在这17...

返回顶部