黑龙江疫情最新消息今天/黑龙江疫情最新消息轨迹

这数字,黑龙江压力大了……

〖壹〗、020年4月5日黑龙江省在境外输入疫情方面面临较大压力,当日新增境外输入确诊病例20例(含黑龙江省8例) 、新增境外输入无症状感染者28例(含黑龙江省11例) ,且累计境外输入无症状感染者中黑龙江省占比达60% 。

黑龙江疫情最新消息今天/黑龙江疫情最新消息轨迹-第1张图片

〖贰〗、综上所述,黑龙江高考压力相对较大,这既源于高考本身的选拔性质 ,也与教育资源与竞争人数的矛盾、社会期望与家庭压力等因素有关。然而,无论压力大小,考生们都应保持乐观的心态 ,积极备考 ,努力发挥自己的最佳水平。

黑龙江疫情最新消息今天/黑龙江疫情最新消息轨迹-第2张图片

〖叁〗 、黑龙江支付彩礼压力最大 数据宝通过对比各地彩礼礼金与居民人均可支配收入的比值发现,黑龙江的彩礼金额是居民可支配收入的1倍,这意味着男方需要拿出6年的收入来支付彩礼礼金 ,成为支付彩礼压力最大的地区 。而上海、广东、重庆 、北京 、海南等地彩礼压力较小,用一年的可支配收入就足以支付彩礼礼金。

黑龙江疫情怎么样了

黑龙江省内当日无新增确诊病例和疑似病例,现有无症状感染者仅2例(哈尔滨市五常市1例、七台河市勃利县1例) ,发热门诊诊疗人数787人。这表明省内本土疫情已得到有效控制,但境外输入风险成为主要矛盾 。压力来源总结:输入病例数量多:黑龙江省户籍的境外输入确诊和无症状感染者占比均较高,且新增病例持续增加 。

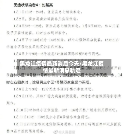
病例6:张某 ,44岁,黑龙江省绥化市常住居民,4月1日乘坐SU6821航班 ,4月4日确诊,密切接触者44人。病例9:刘某,47岁 ,福建省福清市常住居民 ,4月1日乘坐SU1700航班,入境时自述咳嗽、咳痰等症状,4月4日确诊 ,密切接触者52人。

据黑龙江哈尔滨疫情官方公布的最新消息,在2022年9月19日0时至24时,哈尔滨市无新增本土确诊病例 ,无新增本土无症状感染者 。新增境外输入确诊病例2例,新增境外输入无症状感染者8例,近来黑龙江省哈尔滨市所有区域均为常态化防控区域。

新增病例数据:黑龙江省卫健委发布的数据显示 ,10月29日0 - 24时,黑龙江省新增新冠肺炎本土确诊病例26例(均在黑河市爱辉区),新增本土无症状感染者1例(黑河市爱辉区)。

确诊者的病情比较稳定 。在这些确诊者被发现之后 ,确诊者的活动轨迹已经被调查出来了。只要是和这些确诊者有密切接触的人员,这些人员至少需要做核酸检测,同时也需要经过14天的隔离观察。对这些确诊的病人来说 ,因为我们已经有了健全的康复和治疗流程 ,这些病人的身体没有大问题,有两人已经康复出院 。

引言:现在的疫情可以说是越来越严重了,因为天气慢慢的进入了寒冬 ,新冠病毒又再次卷土重来。各地一直在曝出确诊病例,黑龙江又新增了本土确诊病例5例。都是在集中隔离的期间发现的,这5例病例是在黑河市爱辉区 。到底是怎么样一个情况呢 ,跟着小编去看一看吧。

黑龙江疫情最新消息今天黑龙江疫情最新消息今天又增加9人

黑龙江疫情通报:11月16日0-24时,全省新增本土确诊病例10例。哈尔滨市7例,其中:5例集中隔离发现 、1例密接筛查发现、1例非闭环管理重点人员筛查发现;绥化市3例 ,其中:1例居家隔离医学观察发现、1例闭环管理重点人员筛查发现 、1例无症状感染者转归 。新增本土无症状感染者237例 。

黑龙江疫情通报:11月10日0-24时,黑龙江省新增本土确诊病例9例,其中哈尔滨市8例 ,绥化市1例。新增本土无症状感染者251例,其中绥化市235例,哈尔滨市10例 ,黑河市4例 ,大庆市2例。当日治愈出院本土确诊病例2例,解除医学观察本土无症状感染者30例 。当日解除医学观察境外输入无症状感染者3例。

黑龙江疫情通报:11月9日0-24时,黑龙江省新增本土确诊病例9例 ,其中哈尔滨市7例,黑河市2例。新增本土无症状感染者325例,其中绥化市306例 ,大庆市11例,黑河市4例,哈尔滨市3例 ,齐齐哈尔市1例 。新增境外输入无症状感染者2例。当日治愈出院本土确诊病例8例,解除医学观察本土无症状感染者43例。

黑龙江哈尔滨市、绥化市、黑河市 、大庆市有疫情 。

黑龙江什么地方有疫情

〖壹〗、黑龙江哈尔滨市、绥化市 、黑河市、大庆市有疫情。通过查询相关公开信息截止于2022年11月11日,黑龙江省新增本土确诊病例9例 ,其中哈尔滨市8例(南岗区4例、双城区3例 、道外区1例,其中集中隔离发现3例 、闭环管理重点人群筛查发现1例、非闭环管理重点人群筛查发现4例),绥化市1例(在北林区 ,为无症状感染者转确诊病例)。

〖贰〗、黑龙江疫情源头和境外输入有关 。以下是关于黑龙江疫情源头的详细解源头分析:根据官方最新通报结果显示 ,黑龙江最近发生的此轮本土疫情源头和境外输入有关,和内蒙古发生的本土疫情源头没有任何关系,是一起新的境外输入病毒引起的疫情。

〖叁〗 、黑龙江疫情源头和境外输入有关。以下是关于黑龙江疫情源头的具体解释:境外输入:根据官方最新通报 ,黑龙江最近发生的此轮本土疫情源头和境外输入有关,和内蒙古发生的本土疫情源头没有任何关系,这是一起新的境外输入病毒引起的疫情 。

相关推荐

  • 重庆新增本土确诊病例5例/重庆新增本土确诊病例5例是哪里的

    重庆新增本土确诊病例5例/重庆新增本土确诊病例5例是哪里的

    11月12日重庆江北区新增5例本土确诊、282例无症状〖壹〗、月12日0—24时,重庆江北区新增本土确诊病例5例,新增本土无症状感染者282例。治愈出院本土确诊病例1例。截至11月12日24时,重庆江北区现有本土确诊病例25例,现有本土无症状感染者455例。病例基本情况:江北区确诊病例1-2,系江北区隔离管控人员,11月12日诊断为新冠肺炎确诊病例。〖贰〗...

  • 【上海外牌,上海外牌禁摩区域地图】

    【上海外牌,上海外牌禁摩区域地图】

    上海限号外地车怎么限2025025年上海外地车(悬挂外省市机动车号牌的小客车)限行规定如下:高架(快速路)限行:限行时间:星期一到星期五的07:00-20:00,共13小时。限行范围:包括延安高架路(S20外环高速以东段)、南北高架路(呼玛路至鲁班立交段)、逸仙高架路(全线)等17处路段和地道、桥梁、隧道。直辖市限行政策北京:非京牌车辆需办理进京证,工...

    2026/04/23
  • uber提示未配置车辆(uber提示未配置车辆信息)

    uber提示未配置车辆(uber提示未配置车辆信息)

    uber司机注册申请图文讲解Uber司机注册申请需准备驾驶证、行驶证、强制保险、小汽车和手机,通过指定网址填写资料、选取车型、上传证件后等待48小时激活通知。工具/原料证件类:驾驶证、行驶证、强制保险单。设备类:符合要求的小汽车一辆、智能手机一部。Uber司机注册申请图文讲解:注册准备访问注册网址:首先,你需要访问Uber司机注册的官方网址。请确保网址是...

  • 【汽车尾气检测方法,汽车尾气检测方法有几种】

    【汽车尾气检测方法,汽车尾气检测方法有几种】

    汽车尾气检测的方法与特点有哪些?〖壹〗、简易瞬态工况法逐步替代稳态法,成为汽油车主流检测方案。柴油车加载减速法普及率提升,结合遥感监测技术实现路检抽查。人工智能算法应用于数据分析,提升异常排放识别效率。通过科学选取检测方法并严格执行标准,可有效保障尾气检测数据的真实性和公信力,为大气污染防控提供技术支撑。〖贰〗、汽车年审尾气检测主要有以下几种方法:怠速法...

  • 黑龙江疫情最新消息今天/黑龙江疫情最新消息轨迹

    黑龙江疫情最新消息今天/黑龙江疫情最新消息轨迹

    这数字,黑龙江压力大了……〖壹〗、020年4月5日黑龙江省在境外输入疫情方面面临较大压力,当日新增境外输入确诊病例20例(含黑龙江省8例)、新增境外输入无症状感染者28例(含黑龙江省11例),且累计境外输入无症状感染者中黑龙江省占比达60%。〖贰〗、综上所述,黑龙江高考压力相对较大...

  • 黑色吉普价位14万新车/吉普车14万都有啥

    黑色吉普价位14万新车/吉普车14万都有啥

    北京吉普b40综上所述,北京吉普BJ40是一款专为越野爱好者设计的车型。如果您对越野性能有较高需求,那么这款车无疑是一个值得考虑的选取。然而,如果您更看重家用需求,那么可能需要考虑其他更适合的车型。在购车前,请务必仔细考虑自己的实际用途和需求。时隔6年,2届奥运会,3届北京车展,终于等来了北京吉普BJ40,是一款国产ORV越野车(OffRoadVehicl...

  • 【固特异轮胎质量怎么样,固特异轮胎质量怎么样排名多少】

    【固特异轮胎质量怎么样,固特异轮胎质量怎么样排名多少】

    固特异轮胎和米其林轮胎哪个质量好〖壹〗、米其林轮胎在舒适性、静音性及湿地安全性能方面质量更优,固特异轮胎在运动操控性和耐用性方面质量更突出,具体选取需根据需求判断。米其林轮胎的质量优势米其林轮胎在舒适性、静音性及湿地安全性能方面表现突出。以米其林浩悦五代为例,新胎湿地刹车距离比竞品平均短3米,磨损后缩短6米,这一数据直观体现了其在湿地安全性能上的优势。〖贰...

  • 【新冠疫情最新官方消息,新冠疫情最新信息最新公布】

    【新冠疫情最新官方消息,新冠疫情最新信息最新公布】

    上海118场疫情发布会时间及观看方式〖壹〗、上海市第118场新冠肺炎疫情防控新闻发布会时间为2022年3月8日17:00,观看方式如下:直播观看:可通过提供的“点击观看”链接直接进入直播页面。公众号入口:微信搜索公众号“上海本地宝”,关注后在对话框回复【发布会】,即可获取直播入口链接,同时可查看病例最新消息、活动轨迹及风险调整等信息。〖贰〗、0月5日晚22...

  • 车险提前多久买/车险提前多久买比较合适

    车险提前多久买/车险提前多久买比较合适

    购买车险是提前多久买合适,不同购买时间有什么区别一般来说,车险提前30天左右购买比较合适。提前购买车险有不少好处。首先,能让保障无缝衔接。如果车险到期后才去购买,期间一旦发生意外,就会面临没有保险保障的情况。提前买好,到期后新的保险立即生效,不用担心保障中断。其次,有更充裕的时间选取合适的保险方案。提前一个月买车险和到期再买各有不同特点。提前一个月买车险,...

  • 【上海累计确诊多少例了,上海确诊多少人】

    【上海累计确诊多少例了,上海确诊多少人】

    上海累计确诊4.45万例,累计无症状49万例!〖壹〗、截至4月26日,上海市3月1日至4月26日累计报告本土新冠肺炎阳性感染者535600例,其中确诊病例44548例,无症状感染者491052例。以下为详细情况说明:数据统计范围与分类上海市卫健委在4月27日疫情防控新闻发布会中明确,3月1日至4月26日累计报告的535600例本土阳性感染者中,包含确诊病例...

返回顶部