高速免费的节日都有哪些/高速免费的几大节日

高速路免费的节日有哪些

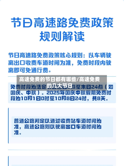
根据《重大节假日免收小型客车通行费实施方案》,高速免费通行的节日为春节 、清明节 、劳动节、国庆节四个国家法定节假日 ,7座及以下小型客车可享受免费政策 。

高速免费的节日都有哪些/高速免费的几大节日-第1张图片

高速免费的节日包括春节、清明节 、劳动节和国庆节 ,具体免费时段如下:春节:除夕零时开始至初六24时结束,共免费通行7天 。春节期间,由于返乡探亲、旅游出行需求集中 ,高速公路车流量显著增加,免费政策旨在缓解收费站拥堵压力,促进人员流动。清明节:4月2日零时至4月4日24时 ,共免费通行3天。

高速免费的节日都有哪些/高速免费的几大节日-第2张图片

春节春节是中国最重要的传统节日,高速免费时间通常从除夕前一天开始,一直持续到正月初六 。这段时间 ,大量在外工作、学习的人们返乡团聚,走亲访友,自驾出行需求大增。免费政策极大减轻了民众的出行成本 ,让人们能够更便捷地踏上归乡路,感受浓浓的年味。

高速免费的节日都有哪些/高速免费的几大节日-第3张图片

根据2026年最新政策,免高速路费的节日有春节 、清明节、劳动节、国庆节 。具体免费时段如下:春节:2026年2月15日00:00至2月23日24:00 ,共9天。清明节:2026年4月4日00:00至4月6日24:00 ,共3天。劳动节:2026年5月1日00:00至5月5日24:00,共5天 。

一年几个节日高速免费?

国庆节:国庆节是庆祝国家成立的节日,具有重大的历史和政治意义。国庆节假期较长 ,人们出行需求旺盛,高速公路会对小型客车免费通行。2024年国庆节免费时间为10月1日00:00至10月7日24:00,共7天;2025年国庆中秋假期为10月1日至8日 ,小型客车也可免费通行高速公路 。

026年高速免费的节日为春节 、清明节、劳动节、国庆节共4个,免费对象为7座以下(含7座)载客车辆及允许在普通收费公路行驶的摩托车,以车辆驶离高速出口时间为准。各节日免费时段及说明:春节免费时间:2月15日00:00至2月23日24:00 ,共9天。

一年有4次高速免费通行 。高速免费通行分别对应春节 、清明节、劳动节、国庆节四个国家法定节假日及其连休日 。以2025年为例(具体免费时段以当年最新政策为准),各节假日免费时间如下:春节:1月28日00:00至2月4日24:00,共8天。清明节:4月4日00:00至4月6日24:00 ,共3天。

在中国,小车在以下几个节日高速免费:春节:这是中国最重要的传统节日,通常从农历腊月三十(除夕)开始 ,到正月初六结束 ,有时会根据实际情况延长至正月初七 。春节期间,人们往往会选取自驾返乡与家人团聚,或者出行游玩 ,因此高速免费能大大降低出行成本,方便人们走亲访友 、享受假期。

劳动节劳动节高速免费时间为五一劳动节当天及前后调休的几个工作日。这个时候正值春末夏初,天气适宜 ,很多人会利用假期自驾去旅游 、探亲,免费政策促进了人员流动和旅游消费 。国庆节国庆节高速免费时间从国庆节当天开始,到国庆假期最后一天结束。国庆期间 ,秋高气爽,是出游的好时节。

劳动节免费:五一劳动节期间,人们可能会利用假期自驾出游 ,去周边城市游玩或者探亲访友,高速免费为出行提供了便利 。国庆节免费:国庆假期是一年中重要的出行时段,高速免费有助于人们更好地规划长途旅行 ,去各地欣赏美景、感受节日氛围。

高速都哪些节假日免费

国庆节:国庆节是庆祝国家成立的节日 ,具有重大的历史和政治意义。国庆节假期较长,人们出行需求旺盛,高速公路会对小型客车免费通行 。2024年国庆节免费时间为10月1日00:00至10月7日24:00 ,共7天;2025年国庆中秋假期为10月1日至8日,小型客车也可免费通行高速公路。

026年高速公路免费节假日为春节、清明节 、劳动节、国庆节,免费车辆范围为7座以下(含7座)载客车辆及允许在普通收费公路行驶的摩托车 ,免费通行以车辆驶离高速公路出口时间为准。

节假日高速免费的具体节日及时间通常为春节、清明节 、劳动节和国庆节,免费时段以车辆驶离出口收费车道的时间为准,且仅适用于7座及以下小型客车及允许在普通收费公路行驶的摩托车 。春节:免费时间通常从除夕开始 ,持续到正月初六 。

国家节假日高速免费的节日包括春节、清明节、劳动节 、国庆节四个国家法定节假日。根据《重大节假日免收小型客车通行费实施方案》,这四个节日期间,全国收费公路对7座以下(含7座)载客车辆免收通行费 ,具体免费时段以各节日的起止时间为准。

根据《重大节假日免收小型客车通行费实施方案》,高速免费通行的节日为春节、清明节、劳动节 、国庆节四个国家法定节假日,7座及以下小型客车可享受免费政策 。

高速免费的节假日主要包括春节、清明节、劳动节和国庆节。春节 春节期间 ,高速公路对7座及以下的小型客车实行免费通行政策。这是为了让大家能够更顺畅地回家探亲 ,享受与家人团聚的美好时光 。春节期间的高速免费通行,无疑为许多家庭节省了交通费用,使得春节期间的出行更加经济便捷。

高速免费的节日有几个

〖壹〗 、国庆节:国庆节是庆祝国家成立的节日 ,具有重大的历史和政治意义。国庆节假期较长,人们出行需求旺盛,高速公路会对小型客车免费通行 。2024年国庆节免费时间为10月1日00:00至10月7日24:00 ,共7天;2025年国庆中秋假期为10月1日至8日,小型客车也可免费通行高速公路。

〖贰〗 、026年高速免费政策覆盖春节、清明节、劳动节 、国庆节四个法定节假日,元旦、端午节、中秋节等节假日高速正常收费。

〖叁〗 、026年高速免费的节日包括春节、清明节、劳动节 、国庆节四个国家法定节假日 。具体免费时段及政策依据如下: 春节免费时段根据国务院办公厅发布的节假日安排 ,2026年春节高速免费时间为2026年2月15日00:00至2月23日24:00,共计9天。

相关推荐

  • 疫情停工通知/疫情停工通知单位文件

    疫情停工通知/疫情停工通知单位文件

    受疫情影响停工通知怎么写停产通知书全体员工:因受新型冠状病毒感染的肺炎疫情的影响,基于公司的实际经营情况考虑,为共度时艰,公司通知如下:自2020年XX月XX日起,公司全部岗位员工停工停产。公司将依照相关法律法规及公司内部规章制度,于停工期间,在一个工资支付周期内。为了配合疫情防控工作,很抱歉的通知您,xx影城xx店,于20xx年x月x日起暂停营业,恢复营...

    2026/04/23
  • 郑州回应阳性转运不及时等热点问题/郑州阳性患者

    郑州回应阳性转运不及时等热点问题/郑州阳性患者

    郑州“夜袭徐州”?疫情下的怪象郑州“夜袭徐州”事件本质是疫情期间跨区域人员流动管理混乱引发的地域矛盾与群体对立,背后折射出社会对疫情的恐慌、群体身份异化、基层治理缺陷及网络舆论生态恶化等多重问题。“兼听则明”下,近来难以简单判定是郑州“夜袭徐州”还是徐州拒绝接收自己老乡,双方说法存在矛盾,真相有待进一步调查与官方澄清。徐州方面说法11月26日徐州发布消息称...

  • 四轮电瓶车费用(四轮电瓶车费用多少)

    四轮电瓶车费用(四轮电瓶车费用多少)

    小刀四轮电瓶车多少钱一台〖壹〗、小刀四轮电瓶车的费用跨度较大,从数百元到数万元不等,具体售价因车型定位、配置参数、续航能力及功能特性的不同呈现明显差异,需结合实际需求、预算及使用场景综合判断。〖贰〗、简易款车型这类车型费用相对较为亲民,一般在2000元到3500元左右。比如一些适合短距离出行、日常买菜等用途的小型电动车。它们通常配置相对基础,电池容量适中,...

  • 31省新增16例确诊本土13例(31省新增16例确诊 本土13例)

    31省新增16例确诊本土13例(31省新增16例确诊 本土13例)

    31省份新增本土确诊多少例月1日0—24时,全国报告新增本土确诊病例53例,均位于内蒙古呼伦贝尔市,无新增死亡病例。具体信息如下:新增确诊病例总体情况全国31个省(自治区、直辖市)和新疆生产建设兵团报告新增确诊病例73例,其中境外输入病例20例,本土病例53例。月8日0—24时,31省区市新增本土确诊43例,分布在河北、黑龙江、四川、辽宁、甘肃、江西、河...

  • 四川新增4例境外输入确诊/四川新增境外输入11例 视频

    四川新增4例境外输入确诊/四川新增境外输入11例 视频

    四川昨日新增境外输入“4+1”〖壹〗、四川昨日(8月27日)新增境外输入“4+1”,即新增新型冠状病毒肺炎确诊病例4例(均为境外输入),新增无症状感染者1例(境外输入)。具体信息如下:新增确诊病例情况:1例为8月22日自伊拉克乘机经卡塔尔转机,8月23日抵达成都,8月27日确诊。1例为8月24日自菲律宾乘机,8月26日抵达成都,8月27日确诊。〖贰〗、月2...

  • crv变速箱渗油(crv变速箱渗油用处理吗)

    crv变速箱渗油(crv变速箱渗油用处理吗)

    本田crv5at变速箱通病本田CR-V5AT变速箱的通病主要有以下方面:阀体堵塞与换挡延迟:变速箱油中的金属碎屑、胶质等杂质容易堵塞油道,使液压压力不稳定。表现为升挡时需要1-2秒的延迟,急加速时转速飙升但车速却没有反应,出现打滑现象。齿轮磨损与异响:如果长期不更换变速箱油,油液的润滑效果会失效,导致齿轮和轴承出现“干摩擦”。长期使用后的常见通病10...

    2026/04/23
  • 深圳新增1例确诊的简单介绍

    深圳新增1例确诊的简单介绍

    深圳新增一名输入病例,为港籍货车司机月1日深圳新增一例新冠肺炎输入病例,为一名60岁港籍深港跨境货车司机陈某,具体情况如下:病例基本信息:陈某,男,60岁,香港籍,职业为跨境货车司机,长期居住在香港,每天往返于深港两地。发病与检测情况:2020年11月29日,陈某出现轻微咳嗽症状,自行服药后感觉有所好转,但未就医。一名港籍货车司机在香港确诊新冠肺炎,曾在深...

  • 【山西运城疫情,山西运城 疫情】

    【山西运城疫情,山西运城 疫情】

    山西疫情为啥没有运城〖壹〗、山西省仍然有运城市。关于山西省没有运城市的说法,只是网友们在网上开玩笑般的说法,源于运城疫情严重,使得其他地方的居民不得不进行长时间的居家隔离,但这并不代表运城真的从山西省“被踢出去”了。〖贰〗、他们认为,运城的疫情严重,使得其他地方的居民不得不进行长时间的居家隔离。在这种情况下,陕西的朋友们与山西运城的居民一起,正在家中欢度小...

    2026/04/23
  • 高速免费的节日都有哪些/高速免费的几大节日

    高速免费的节日都有哪些/高速免费的几大节日

    高速路免费的节日有哪些根据《重大节假日免收小型客车通行费实施方案》,高速免费通行的节日为春节、清明节、劳动节、国庆节四个国家法定节假日,7座及以下小型客车可享受免费政策。高速免费的节日包括春节、清明节、劳动节和国庆节,具体免费时段如下:春节:除夕零时开始至初六24时结...

  • 南京疫情最新消息3人/南京疫情最新消息几例

    南京疫情最新消息3人/南京疫情最新消息几例

    4月10日江苏新增本土确诊病例7例+无症状感染者46例〖壹〗、月10日0-24时,江苏新增本土确诊病例7例,新增本土无症状感染者46例,具体情况如下:新增本土确诊病例:分布城市及数量:南京市3例,徐州市1例,苏州市2例,连云港市1例。治疗情况:均在定点医院隔离治疗。〖贰〗、月10日0—24时,31个省(自治区、直辖市)和新疆生产建设兵团报告新增确诊病例11...

返回顶部