【全国最新疫情今天新增,全国最新疫情今天新增病例】

国家卫健委:30日新增本土病例166例

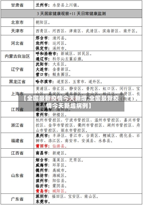
〖壹〗、累计确诊病例:29697例 香港特别行政区:12630例(出院12196例,死亡213例)澳门特别行政区:79例(出院77例)台湾地区:16988例(出院13742例 ,死亡850例)疫情动态分析 本土病例集中于陕西:陕西省新增本土病例占全国总数的94%,其中西安市是主要疫情发生地,需重点关注防控措施落实及医疗资源调配 。

【全国最新疫情今天新增,全国最新疫情今天新增病例】-第1张图片

〖贰〗 、上海疫情解封 据上海卫健委通报疫情数据 ,5月14日0—24时 ,上海新增本土新冠肺炎确诊病例166例和无症状感染者1203例,新增死亡病例3例。可以看出,当前上海疫情形势仍旧复杂严峻 ,各地区域还没有解封。

【全国最新疫情今天新增,全国最新疫情今天新增病例】-第2张图片

〖叁〗、疫苗重要性:狂犬疫苗是预防狂犬病的有效手段,疫苗造假将直接威胁接种者的生命安全 。发病率数据:国家卫健委数据显示,2017年狂犬病发病516例 ,死亡502例;2018年1-5月累计发病166例,死亡169例 。对商人的法律约束与道德期待商人道德与法律:商人应以法律为唯一道德底线,其做人做事的标准就是法律。

【全国最新疫情今天新增,全国最新疫情今天新增病例】-第3张图片

〖肆〗、中国已多次介绍处理疫情的时间线 ,如2019年12月27日张继先医生上报可疑病例,29日开展流行病学调查,30日武汉卫健委发布紧急通知 ,31日国家卫健委专家组抵达武汉,1月3日中方开始向世卫组织及各国通报信息,8日初步确定疫情病原 ,11日共享病毒全基因组序列 ,23日采取关闭抵离汉通道等严格措施。

卫健委:13日新增确诊病例89例,无症状感染者新增54例

〖壹〗 、月13日0-24时,全国新增确诊病例89例,其中境外输入86例 ,本土3例(广东3例);新增无症状感染者54例,其中境外输入5例 。 具体数据及分析如下:新增确诊病例 总数:89例,较前一日数据(需结合历史数据对比 ,此处未提供前日数据暂无法量化变化)略有波动。

〖贰〗 、月13日0—24时,国家卫健委公布全国新增确诊病例57例,其中本土病例38例(北京36例 ,辽宁2例),境外输入病例19例。

〖叁〗、月13日0—24时,31个省(自治区、直辖市)和新疆生产建设兵团报告新增本土确诊病例253例 ,新增本土无症状感染者1726例,新增死亡病例1例(为本土病例,在上海) 。

〖肆〗 、月13日0—24时 ,全国报告新增确诊病例66例 ,其中境外输入36例,本土30例;新增无症状感染者19例,其中境外输入18例 ,本土1例(湖南);无新增死亡及疑似病例。

〖伍〗、022年7月11日0—24时,上海新增本土新冠肺炎确诊病例5例,无症状感染者54例 ,20个区域被调整为中风险地区。 具体信息如下:本土确诊病例 新增5例,其中4例在闭环隔离管控中发现,1例在社区核酸筛查中发现 。病例分布:浦东新区2例、徐汇区1例 、宝山区1例、长宁区1例。

〖陆〗、辽宁:29例(葫芦岛市28例 、沈阳市1例) ,含1例由无症状感染者转为确诊病例。江苏:8例,均在苏州市 。广东:2例,均在深圳市。广西:1例 ,在百色市。

国家卫健委:昨日新增确诊病例66例,其中本土30例

月13日0—24时,全国报告新增确诊病例66例,其中境外输入36例 ,本土30例;新增无症状感染者19例 ,其中境外输入18例,本土1例(湖南);无新增死亡及疑似病例 。新增确诊病例分布境外输入病例(36例)涉及9个省(市):福建11例,上海5例 ,云南5例,山东4例,四川4例 ,广东3例,天津2例,辽宁1例 ,陕西1例 。

月23日0—24时,国家卫健委报告新增确诊病例54例,其中本土病例30例 ,境外输入病例24例。 具体信息如下:本土病例分布 黑龙江省15例,均在哈尔滨市。福建省15例,其中厦门市11例、莆田市4例 。

月26日0—24时 ,31个省(自治区、直辖市)和新疆生产建设兵团报告新增确诊病例61例 ,其中境外输入病例4例,本土病例57例。具体分布如下:境外输入病例:共4例,分布为内蒙古2例 ,福建1例,四川1例。本土病例:共57例,分布为新疆41例 ,辽宁14例,吉林2例 。其他相关数据如下:新增治愈出院病例:10例。

单日新增本土新冠病例数突破2.4万例

〖壹〗 、中国周四新增逾24,000例本土新冠病例 ,接近上海封控期间高点,病例分布广泛且多地上升,北京报告450多例新增病例。以下是详细信息:全国疫情数据与分布国家卫健委周五发布数据显示 ,周四全国新增本土病例超24,000例,逼近今年上海封控期间创下的高点 。

〖贰〗、日本疫情突然爆发的原因日本此次新冠疫情突然爆发是多重因素叠加的结果 ,具体如下:变异毒株的强传播性是核心诱因。德尔塔等高传染性变异株在全球扩散后 ,日本也受到波及。这些变异株的传播速度和感染能力远超早期病毒,导致此前建立的防控体系失效 。

〖叁〗、近来各地本轮疫情中新冠重症比例明显下降,重症及危重症患者数量较少。具体情况如下:广州:自10月22日本轮疫情以来 ,累计感染者已超3万例,没有重型 、危重型患者。北京:1187例感染者中,重型2例 ,近来所有在院患者病情稳定 。重庆:11月以来超8000例感染者中,重型3例 。

〖肆〗 、印度单日新增破全球记录9月3日,印度卫生部通报新增确诊病例83883例 ,创全球单日新增比较高纪录。同时,印度第二季度经济大幅下滑。二十国集团外长会议强调世界合作当地时间9月3日,二十国集团外长视频会议召开 ,重点讨论加强新冠疫情世界防控合作 。

〖伍〗、我国每天新增疾病数据需结合具体病种分析,不同疾病数量级差异可达数万倍。

〖陆〗、确诊人数下降:根据约翰斯?霍普金斯大学数据,4月10日美国单日新增新冠确诊病例达到51万例的高峰后 ,从4月11日开始已连续4天出现新增确诊病例数下降。威廉?沙夫纳教授认为 ,许多州采取的“保持社交距离 ”措施以及过去一周半温度逐渐升高,是疫情曲线放缓的主要因素 。

相关推荐

  • 四川理工大学2017录取分数线(四川理工大学2017录取分数线是多少)

    四川理工大学2017录取分数线(四川理工大学2017录取分数线是多少)

    2017年四川公办本科大学有哪些?〖壹〗、阿坝师范学院,位于阿坝藏族羌族自治州,由四川省主管。乐山师范学院,位于乐山市,由四川省主管。西南财经大学,位于成都市,由教育部主管。成都体育学院,位于成都市,由四川省主管。四川音乐学院,位于成都市,由四川省主管。西南民族大学,位于成都市,由国家民委主管。成都学院,位于成都市,由四川省主管。〖贰〗、西南科技大学西南...

  • 【31省份新增确诊16例,31省区新增16例确诊】

    【31省份新增确诊16例,31省区新增16例确诊】

    安徽15日新增本土“16+139”〖壹〗、022年7月15日0-24时,安徽省报告新增本土确诊病例16例,新增本土无症状感染者139例,具体情况如下:新增本土确诊病例:共16例,分布在蚌埠市,其中怀远县15例、禹会区1例。新增本土无症状感染者:共139例,均在蚌埠市,其中怀远县135例、禹会区4例。〖贰〗、个人账户养老金:以9000元档缴费15年为例,...

  • 【31省区市新增本土确诊9例,31省区市新增确诊9例本土2例】

    【31省区市新增本土确诊9例,31省区市新增确诊9例本土2例】

    11月16日31省区市新增本土确诊8例(均在大连)月16日0—24时,31省区市新增本土确诊8例,均在大连市,具体情况如下:全国总体疫情概况当日全国31个省(自治区、直辖市)和新疆生产建设兵团报告新增确诊病例31例,其中境外输入病例23例(分布省份:江苏14例,云南4例,北京1例,天津1例,上海1例,广东1例,陕西1例),本土病例8例(均在辽宁大连市)。引...

  • 【天津疫情最新动态,天津疫情最新情况最新消息新增1个】

    【天津疫情最新动态,天津疫情最新情况最新消息新增1个】

    有天津滨海新区等16地旅居史的来返粤人员请立即报备有天津滨海新区等16地旅居史的来返粤人员需立即向所在社区报备,并配合当地疫情防控措施。具体说明如下:需报备的16个地区及时间范围天津市滨海新区:2022年2月17日以来有旅居史的人员。3月11日0-24时,天津市新增35例确诊病例、无症状感染者6例,其中滨海新区报告2例确诊病例。重庆市高新区:2022年...

  • 【全国最新疫情今天新增,全国最新疫情今天新增病例】

    【全国最新疫情今天新增,全国最新疫情今天新增病例】

    国家卫健委:30日新增本土病例166例〖壹〗、累计确诊病例:29697例香港特别行政区:12630例(出院12196例,死亡213例)澳门特别行政区:79例(出院77例)台湾地区:16988例(出院13742例,死亡850例)疫情动态分析本土病例集中于陕西:陕西省新增本土病例占全国总数的94%,其中西安市是主要疫...

  • 北京丰台新增病例轨迹公布/北京丰台新增2例

    北京丰台新增病例轨迹公布/北京丰台新增2例

    北京丰台怡海花园发现一例核酸阳性(附公告)〖壹〗、022年1月22日凌晨1时起,北京市丰台区怡海花园恒丰园一号楼因出现新冠肺炎核酸检测阳性人员,被实施临时封闭管控,区域内人员只进不出,居民足不出户,恢复时间另行通告。事件核心:怡海花园恒丰园一号楼发现一例核酸检测阳性人员,社区居委会根据疾控部门意见,决定对该楼实施临时封闭管理。封闭措施:封闭时间:自2022...

  • 【北京新增报告2例,北京新增2例情况】

    【北京新增报告2例,北京新增2例情况】

    北京发布会汇总:新增2例、5密接阳性,顺义进入战时状态。〖壹〗、图:顺义区两确诊病例行动轨迹公布相关场景5例密接阳性:朝阳区3个街道、顺义区12个街道乡镇及天竺综保区相关人员核酸检测中,初步发现5例阳性,均为确诊病例密接者。市、区疾控机构正在复核诊断,不排除进一步发现病例可能。〖贰〗、月24日,北京顺义区疾病预防控制中心发布最新通报,4月23日晚,顺义区新...

  • 成都限号时间段是几点/成都限号的时间

    成都限号时间段是几点/成都限号的时间

    成都限号是晚上8点还是10点〖壹〗、成都晚上8点以后限号。以下是关于成都限行规定的详细说明:限行时间:工作日的7:30至20:00,因此在晚上8点之后,限行政策仍然有效。限行区域:主要涵盖三环路内的限行区域。限行规则:所有“川A”及外地籍号牌汽车按照机动车号牌的最后一位阿拉伯数字分为五组,每个工作日禁止一组在限行时间和限行区域内通行。〖贰〗、成都限号时间是...

  • 成都多区域逐步恢复生活秩序(成都什么时候能恢复低风险)

    成都多区域逐步恢复生活秩序(成都什么时候能恢复低风险)

    成都解封,魔幻48小时成都此次解封过程中出现的“魔幻48小时”,主要指从9月15日12时部分区域逐步解封的预期,到实际执行中因突发阳性病例和黄码事件导致的管控反复与居民情绪波动。以下是具体事件梳理与分析:第一阶段:解封预期与突发变数(9月15日)9月14日晚间:成都发布公告,宣布9月15日12时起部分区域逐步恢复正常生产生活秩序。成都市紧急通知事件概述...

  • 郑州新发感染者人数仍处高位(郑州感染新型肺炎)

    郑州新发感染者人数仍处高位(郑州感染新型肺炎)

    国家卫健委:近来全国疫情处于攻坚阶段〖壹〗、近来全国疫情处于攻坚阶段,疫情防控形势仍然严峻复杂。具体分析如下:全国疫情整体数据与波及范围:3月1日至24日,全国累计报告本土感染者超过56000例,波及28个省份。〖贰〗、国家卫生健康委疾控局一级巡视员贺青华在国务院联防联控机制新闻发布会上表示,暑期国内人员流动量加大,各地发生本土疫情的风险有所增加,全国疫情...

返回顶部