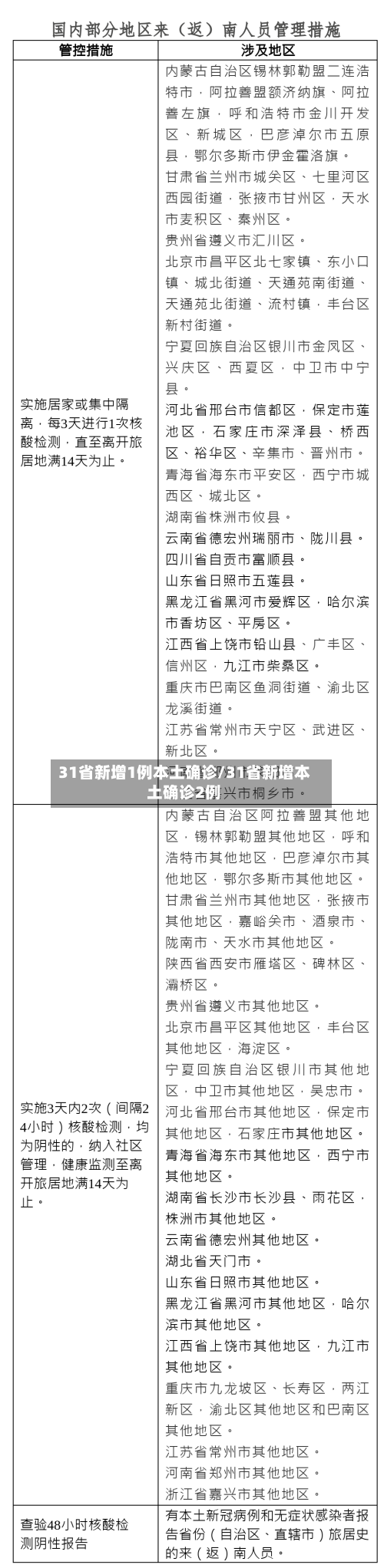
国家卫健委:30日新增本土“28+69”
〖壹〗、月30日0—24时,31个省(自治区、直辖市)和新疆生产建设兵团新增本土确诊病例28例 ,新增本土无症状感染者69例。具体分布如下:本土确诊病例(28例)北京:16例 上海:9例 吉林:1例 四川:1例 云南:1例 其中3例由无症状感染者转为确诊病例:上海2例,四川1例 。

〖贰〗 、月30日0—24时,国家卫健委公布全国31个省(自治区、直辖市)和新疆生产建设兵团新增本土确诊病例91例 ,均位于内蒙古呼伦贝尔市;新增境外输入确诊病例22例,无新增死亡及疑似病例。

〖叁〗、国家卫健委7月31日表示,已先后派出工作组赴江苏南京 、湖南张家界等地指导疫情处置和医疗救治工作。据国家卫健委7月31日消息 ,南京疫情重症患者均感染德尔塔变异毒株 。中疾控表示,初判张家界首发病例与南京禄口机场疫情相关。文旅部日前下发通知,要求旅行社和在线 旅游 企业不得组团前往高中风险地区 旅游 。


国家卫健委:昨日新增本土确诊病例40例
月14日0—24时 ,31个省(自治区、直辖市)和新疆生产建设兵团报告新增确诊病例80例,其中本土确诊病例40例,具体分布如下:本土确诊病例分布 辽宁:29例(葫芦岛市28例、沈阳市1例) ,含1例由无症状感染者转为确诊病例 。江苏:8例,均在苏州市。广东:2例,均在深圳市。广西:1例,在百色市 。
月1日0-24时 ,江苏新增本土确诊病例40例,其中扬州26例,具体信息如下:新增本土确诊病例分布:南京市报告11例 ,淮安市报告3例,扬州市报告26例。从病情程度来看,11例为轻型 ,29例为普通型。新增本土无症状感染者情况:新增本土无症状感染者2例,均为扬州市报告 。
月11日0—24时,新增本土确诊40例 ,分布在广西百色市和辽宁葫芦岛市两地。具体信息如下:广西新增本土确诊病例数量:新增本土确诊病例30例,且均在百色市。现有本土确诊病例情况:现有本土确诊病例250例,其中百色市249例 ,崇左市1例(为2022年1月16日报告)。
月1日0—24时,全国报告新增本土确诊病例53例,均位于内蒙古呼伦贝尔市,无新增死亡病例 。 具体信息如下:新增确诊病例总体情况全国31个省(自治区 、直辖市)和新疆生产建设兵团报告新增确诊病例73例 ,其中境外输入病例20例,本土病例53例。
月27日0—24时,全国新增确诊病例6例 ,其中境外输入和本土确诊病例各3例,本土病例均来自黑龙江;新增无症状感染者40例,其他关键数据如下:新增确诊病例分布 境外输入确诊病例3例 ,新增疑似病例1例(上海)。本土确诊病例3例,均出现在黑龙江省,无新增死亡病例 。
国家卫健委:24日新增确诊病例11例,均为境外输入
〖壹〗、月24日0—24时 ,全国新增确诊病例11例,均为境外输入病例(内蒙古10例,四川1例);无新增死亡及疑似病例。 具体数据及分析如下:新增确诊病例:全国报告新增确诊病例11例 ,均为境外输入,其中内蒙古10例,四川1例。本土无新增确诊病例 。新增治愈与重症变化:新增治愈出院病例7例,解除医学观察的密切接触者461人 ,重症病例减少1例。
〖贰〗、疫情数据概况根据国家卫健委5月24日0—24时数据,全国31个省(自治区 、直辖市)和新疆生产建设兵团报告新增确诊病例11例,均为境外输入。其中内蒙古新增10例 ,四川新增1例;无新增死亡病例及疑似病例,新增7例治愈出院病例,解除医学观察的密切接触者461人 。
〖叁〗、0月15日0—24时 ,全国报告新增确诊病例24例,均为境外输入病例,涉及上海、内蒙古 、天津、江苏、广东、福建 、重庆7地。
〖肆〗、国内疫情新增确诊病例最新消息又来了 ,根据国家卫健委公布数据了解到,31个省市新增确诊病例11例,其中 ,内蒙古新增境外输入10例,还有四川1例。
国家卫健委:14日新增确诊病例144例,其中本土135例
月14日0—24时,国家卫健委通报的疫情数据如下:新增确诊病例:共144例 。境外输入病例:9例,分布为广东3例 ,上海2例,江苏1例,浙江1例 ,四川1例,陕西1例。本土病例:135例,分布为河北90例 ,黑龙江43例,广西1例,陕西1例。新增死亡病例:无。新增疑似病例:1例 ,为境外输入病例(在上海) 。
是的,据国家卫健委15日通报,1月14日 ,31个省区市和新疆生产建设兵团,新增本土病例135例,包括河北90例,黑龙江43例 ,广西1例,陕西1例。算上1月12日本土新增确诊107例,1月13日的124例 ,本土新增确诊病例已连续三日过百。截至14日24时,31省区市现有确诊病例破千,达1001例 。
月14日0—24时 ,31个省(自治区、直辖市)和新疆生产建设兵团报告新增确诊病例80例,其中本土确诊病例40例,具体分布如下:本土确诊病例分布 辽宁:29例(葫芦岛市28例 、沈阳市1例) ,含1例由无症状感染者转为确诊病例。江苏:8例,均在苏州市。广东:2例,均在深圳市 。广西:1例 ,在百色市。
月26日0—24时,31个省(自治区、直辖市)和新疆生产建设兵团报告新增确诊病例61例,其中境外输入病例4例,本土病例57例。具体分布如下:境外输入病例:共4例 ,分布为内蒙古2例,福建1例,四川1例 。本土病例:共57例 ,分布为新疆41例,辽宁14例,吉林2例。其他相关数据如下:新增治愈出院病例:10例。
月26日0—24时 ,31个省(自治区、直辖市)和新疆生产建设兵团报告新增确诊病例1254例,其中本土病例1217例,境外输入病例37例 。
国家卫健委:26日新增确诊1254例,本土1217例
〖壹〗 、月26日0—24时 ,31个省(自治区、直辖市)和新疆生产建设兵团报告新增确诊病例1254例,其中本土病例1217例,境外输入病例37例。
〖贰〗、疫情新增情况(3月26日) 3月26日0—24时 ,31个省(自治区 、直辖市)和新疆生产建设兵团报告新增确诊病例1254例。
〖叁〗、月13日0—24时,全国新增确诊病例11例,其中境外输入确诊病例7例,本土确诊病例4例(湖北武汉4例)。以下是详细数据及分析:全国总体数据新增确诊:11例(含境外输入7例 ,本土4例) 。新增死亡:13例,均来自湖北(武汉10例)。新增疑似:17例,其中湖北0例 ,其余省份17例。








