2026限号时间表石家庄
026 年石家庄工作日(星期一到星期五)限行时间表如下:周一:限行尾号 1 和 6,限行时间为 7:00 - 20:00 。周二:限行尾号 2 和 7 ,限行时间为 7:00 - 20:00。周三:限行尾号 3 和 8,限行时间为 7:00 - 20:00。周四:限行尾号 4 和 9,限行时间为 7:00 - 20:00 。

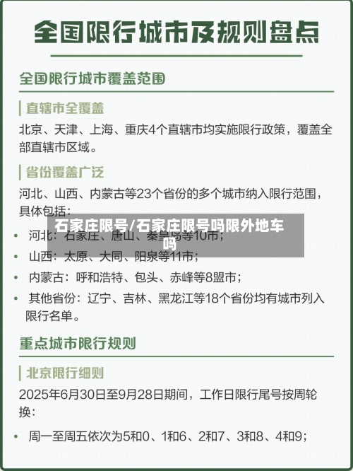
026年石家庄限行政策涵盖多类车辆 ,具体规定如下:尾号限行(本地及外埠小型客车):限行时间为工作日(法定节假日及周周日除外)的7:00 - 19:00,限行区域是三环路古城路(含)以内道路。

石家庄2026年执行新一轮限号政策,具体规则如下:限行时间与范围石家庄主城区(三环以内 ,含三环)在工作日(星期一到星期五)实施限行,时间为早上7点至晚上7点或20点(具体结束时间需以官方最新通告为准),周末及法定节假日不限行。

石家庄周末限号吗
〖壹〗 、按车牌尾号工作日轮换限行 ,周一限1和6,周二限2和7,周三限3和8,周四限4和9 ,周五限5和0,尾号为字母或汉字的,以最后一位数字为准 。载货汽车限行:中型、重型载货汽车/专项作业车全天24小时在限行区域内禁止通行;微型、轻型载货汽车/专项作业车每天7:00 - 9:00 、17:00 - 19:00限行 ,节假日也需遵守。
〖贰〗、时间为早上7点至晚上7点或20点(具体结束时间需以官方最新通告为准),周末及法定节假日不限行。此外,辛集市划定了特殊限行区域:南至衡井线、东至兴安大道东侧 、西至天王公路、北至银河大街南侧 ,该区域同步执行工作日限行规则 。
〖叁〗、石家庄周末不限号。以下是关于石家庄限行规定的详细说明:限行时间:石家庄市的限行措施主要在工作日实施,具体时间为每天的7:00至20:00。在此期间,符合限行规定的车辆不得在限行区域内通行。
〖肆〗 、石家庄市:工作日7:00-20:00限行 ,法定节假日和公休日不限行 。西安市:工作日7:00-20:00限行,法定节假日和公休日不限行。这一时间段通常覆盖早晚高峰及日间主要出行时段,旨在缓解交通压力。特殊情况说明 节假日与公休日:多数城市在法定节假日和公休日(如周末)不实施限号 ,车辆可正常通行 。
石家庄限号是四小时处罚一次吗
〖壹〗、石家庄限号并未明确规定四小时处罚一次,但只要违反限号规定就会被罚款100元。石家庄限行时间:工作日星期一到星期五每天7:00-20:00;法定节假日和公休日不限行。石家庄限行区域:三环路(含)、古城路(含)以内道路 。
〖贰〗、石家庄限号开车几个小时处罚一次 ,4小时,每4小时比较多罚一次。
〖叁〗 、通过查询华律网了解到 ,对于确属忘记限行日,在接受了一次处罚后在3个小时内,司机可将车驶出限行区域、开到最近的停车场或返回出发地 ,而不用担心被再次处罚。但若一天内连续出行,则将会被连续处罚 。
〖肆〗、限行开车一天罚一次的:各地规定不一有的为四小时内处罚一次有的为一天一次石家庄交管局工作人员表示如果同时出现了被交警开罚单和被电子警察抓拍的情况以民警现场处罚为准只记罚1次。
石家庄限号几和几
周一:限行尾号 1 和 6,限行时间为 7:00 - 20:00。周二:限行尾号 2 和 7 ,限行时间为 7:00 - 20:00 。周三:限行尾号 3 和 8,限行时间为 7:00 - 20:00。周四:限行尾号 4 和 9,限行时间为 7:00 - 20:00。周五:限行尾号 5 和 0 ,限行时间为 7:00 - 20:00。
限行尾号规则: 周一限行3和8; 周二限行4和9; 周三限行5和0; 周四限行1和6; 周五限行2和7 。限行时间: 工作日星期一到星期五每天7:00-20:00; 法定节假日和公休日不限行。注意:限行区域为三环路 、古城路以内道路。悬挂合法号牌的纯电动汽车、插电式混合动力汽车、燃料电池汽车不限行 。
石家庄当前工作日限行的尾号组合为:周一限行3和8,周二限行4和9,周三限行5和0 ,周四限行1和6,周五限行2和7。以下是关于石家庄限行规定的详细说明:限行时间:工作日星期一到星期五的每天7:00至20:00,法定节假日和公休日不限行。限行区域:三环路 、古城路以内道路 。
石家庄当前限行的尾号组合为:周一限行3和8,周二限行4和9 ,周三限行5和0,周四限行1和6,周五限行2和7。以下是关于石家庄限行规定的详细说明:限行时间:工作日星期一到星期五的每天7:00至20:00 ,法定节假日和公休日不限行。限行区域:石家庄主城区的三环路(含)以内道路和古城路(含)以内道路 。
石家庄当前工作日限行尾号为: 周一:限行3和8 周二:限行4和9 周三:限行5和0 周四:限行1和6 周五:限行2和7 限行时间:工作日星期一到星期五每天7:00-20:00,法定节假日和公休日不限行。限行区域:三环路、古城路以内道路。








